一、大功率升壓電路


在大功率升壓電路中,各類電子元件發揮著關鍵作用:
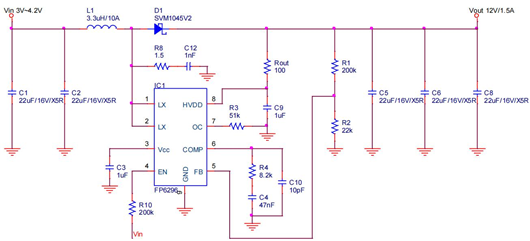
電容部分:C1、C2、C5、C6、C8作為輸入與輸出穩壓濾波電容,承擔著穩定電壓與濾除紋波的重要任務,保障電路輸出的直流電壓平穩可靠。C9為HVDD濾波電容,對HVDD電源進行濾波處理,減少電壓波動對電路的影響。C3的作用在于,HVDD經過內部穩壓管到Vcc產生5V電壓,該電壓為內部電路與驅動MOS提供電力支持,接入C3穩壓電容,能夠對這一過程中產生的電壓波動進行抑制,確保供電穩定。C4、C10與R4構成系統補償回路,直接影響LX方波的穩定度以及瞬時響應速度,對于維持電路輸出的穩定與快速響應負載變化起著至關重要的作用。
電阻部分:R1、R2為FB分壓電阻,其阻值大小決定了輸出電壓的高低,通過合理選值,可將輸出電壓設置在預期的水平。R3用于調整過電流保護點,改變其阻值能夠靈活地設定電路的過電流保護閾值,為電路提供可靠的過流保護功能。R10是EN到輸入上拉電阻,通過控制EN下拉地,可實現對IC的關閉操作,為電路的啟停控制提供了便捷的手段。Rout為HVDD限流電阻,其阻值為1000Ω,起到限制HVDD輸出電流的作用,避免輸出電壓過高對IC造成損壞,為電路的正常運行提供保障。C12與R8組成突波吸收電路,主要用于降低LX開關切換瞬間產生的突波,保護電路免受突波干擾,確保電路的穩定運行,該電路在設計中必不可少。
電感與二極管:L1是電感,具有儲能與濾波的雙重功能。電感值的大小對電感漣波有直接影響,電感值越大,漣波越小;反之,漣波則越大。在選擇電感時,需注意其是否適用于高頻操作環境,同時要關注電感的額定飽和電流值,確保電感在工作過程中不會因電流過大而飽和,進而影響電路性能。D1為肖特基二極管,當LX截止時,D1導通,為電感提供放電回路,使電感能夠順利釋放儲存的能量,保證電路的正常工作。
二、大功率反相降壓升壓變換器電路
基于TL494的反相Buck-Boost轉換器是一種典型的反相降壓升壓變換器電路,其完整電路圖如下所示:


電路組成與工作原理:該電路主要由三部分構成。第一部分為TL494PWM控制器,其作用是驅動MOSFET。TL494PWM控制器被配置為以100KHz的開關頻率進行切換,這一頻率適用于此類反相降壓升壓變換器的應用場景,能夠確保電路的高效運行。

在電路設計中,雖然反相降壓升壓轉換器通常使用p溝道MOSFET作為開關,但p溝道MOSFET存在內阻較大的缺點。以通用的IRF9540p溝道MOSFET為例,其內阻為0.22Ω,而其互補的n溝道MOSFETIRF540的內阻僅為0.077Ω,約為p溝道的三分之一。

鑒于此,為了提升電路性能,采用n溝道MOSFET來驅動電路,簡化后的電路圖如上圖右側所示,其優勢在于利用n溝道MOSFET較低的內阻,降低電路損耗,提高轉換效率。

在電路設計中,雖然反相降壓升壓轉換器通常使用p溝道MOSFET作為開關,但p溝道MOSFET存在內阻較大的缺點。以通用的IRF9540p溝道MOSFET為例,其內阻為0.22Ω,而其互補的n溝道MOSFETIRF540的內阻僅為0.077Ω,約為p溝道的三分之一。

鑒于此,為了提升電路性能,采用n溝道MOSFET來驅動電路,簡化后的電路圖如上圖右側所示,其優勢在于利用n溝道MOSFET較低的內阻,降低電路損耗,提高轉換效率。
電路的控制與反饋機制:電路的最后一部分為差分放大器。差分放大器接收兩個電壓值,計算并放大這兩個電壓值之間的差值,放大后的電壓可從輸出引腳獲取。電阻R19和R20構成分壓器,將輸出電壓進行分壓處理,然后將分壓后的電壓反饋至TL494IC的引腳1。TL494IC根據負載情況對PWM脈沖進行調節,從而實現對輸出電壓的穩定控制,確保電路輸出電壓的穩定性與動態響應性能。
〈烜芯微/XXW〉專業制造二極管,三極管,MOS管,橋堆等,20年,工廠直銷省20%,上萬家電路電器生產企業選用,專業的工程師幫您穩定好每一批產品,如果您有遇到什么需要幫助解決的,可以直接聯系下方的聯系號碼或加QQ/微信,由我們的銷售經理給您精準的報價以及產品介紹
聯系號碼:18923864027(同微信)
QQ:709211280

