最好看的2018免费观看在线-最好看的2019中文电影-最好免费观看高清视频免费-最近免费中文字幕大全免费版视频

您好!歡迎光臨烜芯微科技品牌官網!

深圳市烜芯微科技有限公司

ShenZhen XuanXinWei Technoligy Co.,Ltd
二極管、三極管、MOS管、橋堆

全國服務熱線:18923864027

  • 熱門關鍵詞:
  • 橋堆
  • 場效應管
  • 三極管
  • 二極管
  • 經典脈沖寬度調制電路,原理圖介紹
    • 發布時間:2025-05-21 18:50:48
    • 來源:
    • 閱讀次數:
    經典脈沖寬度調制電路,原理圖介紹
    脈寬調制(PWM)概念及 555 定時器應用詳解
    一、脈寬調制的概念
    脈寬調制(PWM)是一種通過調節方波占空比來控制功率輸出的技術。具體而言,電路會產生特定頻率的方波信號,通過調整高電平在每個周期內所占的時間比例(即占空比),可以實現對電機轉速、LED 亮度等負載功率的精準控制。在一個周期內,高電平持續時間與總周期時間的比值即為占空比。高電平持續時間越長,占空比越高,輸出功率也隨之增大。因此,只需調節每個周期內高電平的持續時間,就能方便地改變輸出功率,進而實現對各種負載的精確控制。
    二、555 定時器 PWM 電路及原理
    脈沖寬度調制電路
    基于 555 定時器的 PWM 電路因其成本低、外圍元件少且可靠性高而被廣泛應用,特別是在電機調速和 LED 調光等領域。
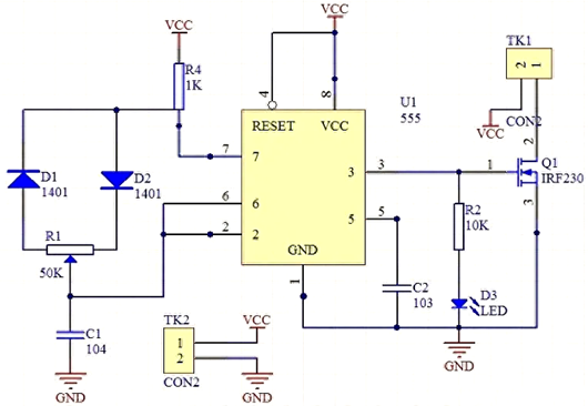
    (一)555 PWM 調光電路
    該電路能夠有效調節電機轉速和 LED 亮度,無需復雜調試,具有很高的實用性。測試表明,其性能完全滿足實際應用需求。
    (二)寬范圍 PWM 產生電路
    為了實現寬范圍的輸入電壓適應性(即寬穩壓范圍),可以在 555 定時器的基礎上,通過添加一個二極管和一個電位器,將其改造成一個寬范圍 PWM 電路。
    脈沖寬度調制電路
    以下是該寬范圍 PWM 電路的一些關鍵設計特點和參數:
    (三)電路組成與參數設置
    僅需在異步模式運行的 555 定時器電路中增加一個二極管和一個電位器,即可生成占空比可調范圍在 1% 到 99% 的脈寬調制信號。該電路能夠實現對高功率開關器件(如電動機)的有效控制。
    (四)電路應用
    電動機速度控制 :此電路的輸出可用于驅動 MOSFET,進而控制流經電動機的電流,實現電動機速度的平滑調節,調速范圍可達約 90%。
    燈光強度控制 :在燈光控制系統中應用該 PWM 信號,可以有效調節燈光強度,實現燈光的無級調光。
    開關電源 :在開關電源中,PWM 調節允許輸出電壓在一定范圍內可變。通過 555 定時器的 VC 引腳(5 腳)引入反饋信號,可以實現對輸出電壓的精確控制。當輸出電壓超過預設閾值時,PWM 信號周期提前結束,從而維持輸出電壓穩定。此外,微處理器可以通過數字電位器直接調節 PWM 信號,進而控制電動機速度、燈光強度或電源輸出電壓。
    (五)周期因子(DF)相關計算
    脈沖寬度調制電路
    周期因子(DF)與電阻比值 a 相關,其中 a 是終端 2 和終端 1 之間電阻與終端 3 和終端 1 之間電阻的比值。在選擇 R3 = R1 和 R2 = 100×R1 的情況下,DF 的可調范圍為 1% 至 99%。在此應用中,可使用數字電位器替代 R2,但需注意數字電位器的峰值電流限制。例如,對于一個 100kΩ 的數字電位器,R1 和 R3 可選為 1kΩ,此時峰值電流約為 5mA。
    (六)二極管應用和波形關系
    標準二極管可以在遞減線性條件下用作 D。對于理想二極管,k = 0.693,
    脈沖寬度調制電路
    DF 和 α 之間呈線性關系。下圖展示了當 α 變化時,VOUT 的波形變化情況。
    脈沖寬度調制電路
    〈烜芯微/XXW〉專業制造二極管,三極管,MOS管,橋堆等,20年,工廠直銷省20%,上萬家電路電器生產企業選用,專業的工程師幫您穩定好每一批產品,如果您有遇到什么需要幫助解決的,可以直接聯系下方的聯系號碼或加QQ/微信,由我們的銷售經理給您精準的報價以及產品介紹
     
    聯系號碼:18923864027(同微信)
     
    QQ:709211280
    相關閱讀