最好看的2018免费观看在线-最好看的2019中文电影-最好免费观看高清视频免费-最近免费中文字幕大全免费版视频

您好!歡迎光臨烜芯微科技品牌官網!

深圳市烜芯微科技有限公司

ShenZhen XuanXinWei Technoligy Co.,Ltd
二極管、三極管、MOS管、橋堆

全國服務熱線:18923864027

  • 熱門關鍵詞:
  • 橋堆
  • 場效應管
  • 三極管
  • 二極管
  • 基于雪崩晶體管的納秒脈沖驅動電路設計解析
    • 發布時間:2024-09-23 21:20:44
    • 來源:
    • 閱讀次數:
    基于雪崩晶體管的納秒脈沖驅動電路設計解析
    近年來,脈沖式半導體激光器的應用越來越廣泛。由于它增益帶寬寬、體積小效率高,而且壽命長、價格低廉,因此,無論軍用或民用都倍受世人青睞采用增益開關法即直接注入射頻信號驅動半導體激光器,也可產生超短光脈沖,相比于調Q法、鎖模法,其無需任何光學器件,適用于常規結構的半導體激光器。同時其光脈沖的重復頻率在很大范圍內可調。為了得到高質量的超短光脈沖,需用納秒級甚至皮秒級電脈沖來驅動半導體激光器。采用雪崩晶體管可以很方便地產生亞毫微秒上升時間以及較大峰值功率的短脈沖,且具有延時抖動小、壽命長、工作可靠等優點,已成為納秒級脈沖發生器的首選元件。
    1.雪崩晶體管工作原理
    如果在晶體管的集電極加上比正常運用大許多倍的電壓,使集電極的載流子被強電場加速,從而獲得很大的能量。這些被加速的載流子與晶格發生碰撞便產生了新的電子-空穴對,這些新的電子.空穴對又分別為強電場所加速,重復上述過程。于是,流過集電極的電流便像“雪崩”一樣迅速增長,這種現象被叫做晶體管的雪崩效應,具有明顯雪崩效應的晶體管稱之為雪崩晶體管。設雪崩效應后的晶體管的共基極電流增益為α*,則有α*=Mα,M為雪崩倍增因子,α為雪崩前晶體管的共基極電流增益。倍增因子通常可用下式求得即:
    雪崩晶體管納秒脈沖驅動電路
    式中Uc是外加電壓,BUCBO是發射極開路時集電極基極反向擊穿電壓,n是與晶體管材料有關的密勒指數,通常硅材料為3~4。
    同樣,設β*為雪崩晶體管雪崩后的共射極電流增益,則有:
    雪崩晶體管納秒脈沖驅動電路
    雪崩晶體管納秒脈沖驅動電路
    圖1 NPN型雪崩晶體管共發射極輸出特性
    如圖1所示,當UCE<US(US為維持電壓)時,由于UCE<UCBO,M≈1,沒有雪崩現象。當UCE=US時,IB=0,晶體管基極開路,此時沒能基極電流注入,流經基區的載流子數目與通過收集結的載流子數目相等,載流子沒有復合,即α*=1,因而α<1,M=>1,這對應于剛剛出現雪崩效應的情況。
    當UCE繼續增加,并且基極接有電阻或加有反向偏壓時,基雪崩擊穿出現負阻特性。本文將Us、BUCBO所限定的電壓范圍稱之為雪崩工作區。圖1中BUCEO是基極開路時,集-射極間的擊穿電壓;BUCBR是基-射極間接電阻時,集-基極之間的擊穿電壓;BUCBS是基-射極間短路時,集-射極間的擊穿電壓;BUCBX是基-射極反向偏置時,集-射極間擊穿電壓,它們滿足以下關系:BUCEO<BUCBR<BUCBS<BUCBX<BUCBO。
    在雪崩區內,電流增益增加到正常運用的M倍,晶體管的有效截止頻率大為提高,其開啟速度僅為毫微秒甚至亞毫微秒級,通過改變雪崩過程儲能電容與負載電阻,可以改變所對應的輸出幅度與脈沖寬度。雪崩晶體管一般為小功率開關晶體管,如2N5551、2N5192等。而Zetex公司的ZTX415則是一款專用的雪崩晶體管,它所能產生的最大電流脈沖為60A,本電路的設計就選用了ZTX415。
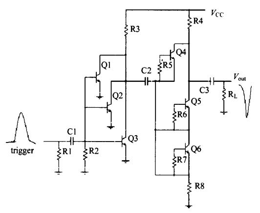
    雪崩管的基本電路如圖2所示。電路應滿足:
    雪崩晶體管納秒脈沖驅動電路
    Ts是觸發脈沖Vi的周期。
    雪崩晶體管納秒脈沖驅動電路
    圖2 雪崩晶體管的基本電路
    電壓VCC通過電阻R3和R5對C2進行充電,R3一般為幾十kΩ,以保證雪崩管的工作頻率。R5為探測電阻,約為1Ω。C2可選用瓷片或云母電容,一般為幾十pF。當觸發脈沖接入基級后,雪崩晶體管作為一個開關,使C2通過晶體管和R5放電。通過改變C2和VCC,可改變輸出脈沖的峰峰值。增加C2,不僅增加了峰峰值,也使輸出脈寬有所增加。而增大VCC在增加峰峰值的同時會使輸出脈寬有所減小,原因是晶體管開狀態的電阻減小了。若將一支肖特基二極管D1與探測電阻R5并聯,可減小C2放電時的反向過沖。
    為了獲得更大的峰值電流,可將幾個雪崩管進行并聯。但是當溫度改變后,不能保證并聯雪崩管的同時導通,以致于輸出脈沖的波形發生變化。為解決這一問題,采用了雪崩管陣列。如圖3所示。
    雪崩晶體管納秒脈沖驅動電路
    圖3 雪崩晶體管陣列結構圖
    該電路由2級雪崩管串聯而成,每一級又由3個雪崩管并聯。此電路的重要特性是:①在開過程中重新分配每一級的電壓;②由于較快的電壓變化從而為雪崩管的基級提供額外的載流子,相當于在管子的基區接入觸發脈沖。該電路的工作原理如下:觸發脈沖接入處于臨界雪崩狀態的晶體管Q1-Q3的基級,Q1-Q3中至少有一級發生雪崩。晶體管集-射級間的電壓將由初始時的VO=230,V下降為VRO(約為100~150V,取決于此時電流的大小)。VO-VRO的負階躍接到Q4-Q6的射級,打破了它們基區載流子的平衡狀態,增加了集-射級間的壓降,使Q4-Q6中至少有一個發生雪崩。新導通的晶體管的壓降使得另外兩個未導通的晶體管上的壓降重新分配,最終使每一個雪崩管都發生雪崩。理論上,所得到的最大電流為:
    雪崩晶體管納秒脈沖驅動電路
    其中:雪崩晶體管納秒脈沖驅動電路
    Rj是雪崩晶體管導通時的電阻,R1是負載的阻值,L1是負載的寄生電感,Ls是雪崩晶體管和電容的寄生電感。FWHM是電流脈沖的半高寬,n是并聯雪崩晶體管的級數,N是串聯的級數。
    由于工藝原因,每一支晶體管的起崩電壓Vb有所不同。在該電路中,應選擇Vb相差小于1V的晶體管,以保證它們能夠同時導通。
    為了使大電流脈沖的上升沿陡化,可在后級加入階躍恢復二極管(SRD)。
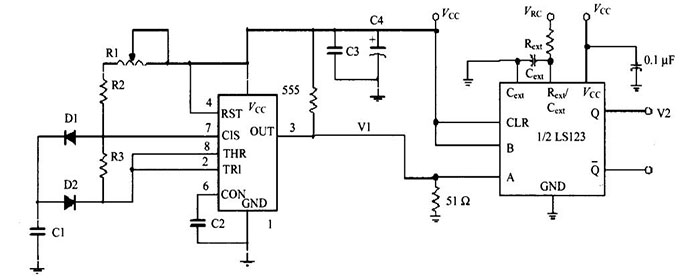
    2.觸發脈沖的獲得
    本文所選用的觸發脈沖由振蕩電路和脈沖整形電路組成,具體電路如圖3所示。由555定時器構成的振蕩電路產生頻率可調的脈沖序列V1,經74LS123整形后得到觸發脈沖V2。調節R1可改變輸出脈沖的頻率,調節Rext可改變輸出脈沖的脈寬。脈寬的計算公式為:
    雪崩晶體管納秒脈沖驅動電路
    lN為待定系數,由Rext和Cext的值確定。若Rext為0.6kΩ,Cext為100pF,則Tw≈6+0.05Cext+0.45RextCext+11.6Rext≈44.96ns。
    雪崩晶體管納秒脈沖驅動電路
    圖4 觸發級電路圖
    觸發脈沖的特性對后級所生成的大電流短脈沖有著重要影響。從圖中可得出:觸發脈沖越窄,功率越大,越有益于雪崩晶體管的瞬間導通。本電路所產生的觸發脈沖參數如下:FWNM=40~80ns(可調);峰峰值=4V;頻率f=800Hz~35kHz(可調);上升沿tr≈16ns。
    3.抗干擾措施與電路板的設計
    (1)電源電路的抗干擾措施
    本電路通過市電供電,所以電網的噪聲通過電源電路干擾儀器電路,這是儀器電路受干擾的主要來源之一。其次電源電路本身也是一個干擾源,其產生的紋波、自激振蕩等都可能對電子電路造成干擾。因此在選用電源時,必須考慮其紋波電壓大小、電壓是否穩定、隔離措施是否良好,我們在電源電路外加了屏蔽罩。
    (2)數字集成電路的抗干擾措施
    在數字集成電路的電源引入處,并接一個10μF左右的鉭電容和一個0.01μF左右的陶瓷電容作去耦電路,以防電源端電流變化對集成電路產生干擾。在布線上使集成電路外接定時電容和定時電阻接點部分的引線盡可能短;電容的兩根引線邊到電路上所形成的環路面積要小,以防止耦合電磁場的噪聲。
    (3)電路板設計
    印制電路板的設計是在考慮了整機的結構特點、電源的位置尺寸及各單元電路的相互關系后,從而確定電路板的安裝位置及元器件在印制電路板上的定位、布線。
    電路板采用雙面印制板一面作電路連線用,另一面布放元件,數字集成電路元件放在一起,模擬電路元件放在一起,放元件的一面整面是銅箔做地線,這樣使地電阻、地電感大大減小,各接地點之間地電位基本相等。又由于整個線路元件與“地”緊挨著,因此一些干擾電場直接入“地”了,減弱了元件之間、走線之間以及走線與元件間的串接或寄生耦合,有效地消除了脈沖串擾;印制電路板上數字地與模擬地分開,以減小數字集成電路的噪聲干擾通過地電阻對模擬電路產生影響;輸出匹配電路與其它單元電路分開制板,以減小其它電路分布參數對輸出匹配電路部分的影響;根據印制電路板電流的大小,盡量加粗電源線寬度,減小環路電路。
    小結
    以上就是基于雪崩晶體管的納秒脈沖驅動電路設計介紹了。采用雪崩晶體管陣列得到了峰值電流為6A、半高寬為70s的大電流窄脈沖,脈沖頻率可調。電路設計簡單,所選器件價格適中。該脈沖驅動電路用YB4365型100M的示波器,在末級用2Ω的電阻作為半導體激光器的等效電阻做了一系列的測試,其輸出指標如下:極性:負極性;FWHM≈7ns;tf≈5ns;tr≈3.6ns;Im≈6A。
    〈烜芯微/XXW〉專業制造二極管,三極管,MOS管,橋堆等,20年,工廠直銷省20%,上萬家電路電器生產企業選用,專業的工程師幫您穩定好每一批產品,如果您有遇到什么需要幫助解決的,可以直接聯系下方的聯系號碼或加QQ/微信,由我們的銷售經理給您精準的報價以及產品介紹
     
    聯系號碼:18923864027(同微信)
    QQ:709211280

    相關閱讀