最好看的2018免费观看在线-最好看的2019中文电影-最好免费观看高清视频免费-最近免费中文字幕大全免费版视频

您好!歡迎光臨烜芯微科技品牌官網!

深圳市烜芯微科技有限公司

ShenZhen XuanXinWei Technoligy Co.,Ltd
二極管、三極管、MOS管、橋堆

全國服務熱線:18923864027

  • 熱門關鍵詞:
  • 橋堆
  • 場效應管
  • 三極管
  • 二極管
  • MOS場效應管驅動電路設計時快速開啟與關閉mos管介紹
    • 發布時間:2024-09-07 22:34:12
    • 來源:
    • 閱讀次數:
    MOS場效應管驅動電路設計時快速開啟與關閉mos管介紹
    MOS管驅動電路設計,以下解析如何讓MOS管快速開啟和關閉。一般認為MOSFET(MOS場效應管管)是電壓驅動的,不需要驅動電流。然而,在MOS管的G極和S極之間有結電容存在,這個電容會讓驅動MOS變的不那么簡單。
    如下圖的3個電容為MOS管的結電容,電感為電路走線的寄生電感:
    MOS場效應管驅動電路 快速開啟與關閉mos管
    如果不考慮紋波、EMI和沖擊電流等要求的話,MOS管開關速度越快越好
    因為開關時間越短,開關損耗越小,而在開關電源中開關損耗占總損耗的很大一部分,因此MOS管驅動電路的好壞直接決定了電源的效率。怎么做到MOS管的快速開啟和關閉呢?對于一個MOS管,如果把GS之間的電壓從0拉到管子的開啟電壓所用的時間越短,那么MOS管開啟的速度就會越快。與此類似,如果把MOS管的GS電壓從開啟電壓降到0V的時間越短,那么MOS管關斷的速度也就越快。由此我們可以知道,如果想在更短的時間內把GS電壓拉高或者拉低,就要給MOS管柵極更大的瞬間驅動電流。大家常用的PWM芯片輸出直接驅動MOS或者用三極管放大后再驅動MOS的方法,其實在瞬間驅動電流這塊是有很大缺陷的。比較好的方法是使用專用的MOSFET驅動芯片如TC4420來驅動MOS管,這類的芯片一般有很大的瞬間輸出電流,而且還兼容TTL電平輸入
    MOSFET驅動芯片的內部結構如下:
    MOS場效應管驅動電路 快速開啟與關閉mos管
    MOS驅動電路設計需要注意的地方:
    因為驅動線路走線會有寄生電感,而寄生電感和MOS管的結電容會組成一個LC振蕩電路,如果直接把驅動芯片的輸出端接到MOS管柵極的話,在PWM波的上升下降沿會產生很大的震蕩,導致MOS管急劇發熱甚至爆炸,一般的解決方法是在柵極串聯10歐左右的電阻,降低LC振蕩電路的Q值,使震蕩迅速衰減掉。因為MOS管柵極高輸入阻抗的特性,一點點靜電或者干擾都可能導致MOS管誤導通,所以建議在MOS管G極和S極之間并聯一個10K的電阻以降低輸入阻抗。如果擔心附近功率線路上的干擾耦合過來產生瞬間高壓擊穿MOS管的話,可以在GS之間再并聯一個18V左右的TVS瞬態抑制二極管。TVS可以認為是一個反應速度很快的穩壓管,其瞬間可以承受的功率高達幾百至上千瓦,可以用來吸收瞬間的干擾脈沖。
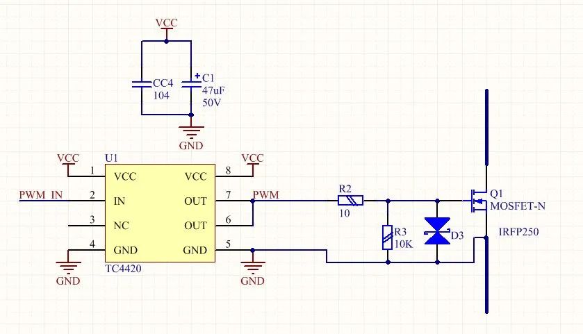
    綜上,MOS管驅動電路參考:
    MOS場效應管驅動電路 快速開啟與關閉mos管
    MOS管驅動電路的布線設計:
    MOS場效應管驅動電路 快速開啟與關閉mos管
    MOS管驅動線路的環路面積要盡可能小,否則可能會引入外來的電磁干擾。驅動芯片的旁路電容要盡量靠近驅動芯片的VCC和GND引腳,否則走線的電感會很大程度上影響芯片的瞬間輸出電流。
    常見的MOS管驅動波形:
    MOS場效應管驅動電路 快速開啟與關閉mos管
    如果出現了這樣圓不溜秋的波形就等著核爆吧。有很大一部分時間管子都工作在線性區,損耗極其巨大。一般這種情況是布線太長電感太大,柵極電阻都救不了你,只能重新畫板子。
    高頻振鈴嚴重的毀容方波:
    MOS場效應管驅動電路 快速開啟與關閉mos管
    在上升下降沿震蕩嚴重,這種情況管子一般瞬間死掉,跟上一個情況差不多,進線性區。原因也類似,主要是布線的問題。又胖又圓的肥豬波。上升下降沿極其緩慢,這是因為阻抗不匹配導致的。芯片驅動能力太差或者柵極電阻太大。果斷換大電流的驅動芯片,柵極電阻往小調調就OK了。
    打腫臉充正弦的生于方波他們家的三角波:
    MOS場效應管驅動電路 快速開啟與關閉mos管
    驅動電路阻抗超大發了,此乃管子必殺波,解決方法同上。
    大眾臉型,人見人愛的方波:
    MOS場效應管驅動電路 快速開啟與關閉mos管
    高低電平分明,電平這時候可以叫電平了,因為它平。邊沿陡峭,開關速度快,損耗很小,略有震蕩,可以接受,管子進不了線性區,強迫癥的話可以適當調大柵極電阻。
    方方正正的帥哥波,無振鈴無尖峰無線性損耗的三無產品,這就是最完美的波形了。
    〈烜芯微/XXW〉專業制造二極管,三極管,MOS管,橋堆等,20年,工廠直銷省20%,上萬家電路電器生產企業選用,專業的工程師幫您穩定好每一批產品,如果您有遇到什么需要幫助解決的,可以直接聯系下方的聯系號碼或加QQ/微信,由我們的銷售經理給您精準的報價以及產品介紹
     
    聯系號碼:18923864027(同微信)
    QQ:709211280

    相關閱讀