最好看的2018免费观看在线-最好看的2019中文电影-最好免费观看高清视频免费-最近免费中文字幕大全免费版视频

您好!歡迎光臨烜芯微科技品牌官網!

深圳市烜芯微科技有限公司

ShenZhen XuanXinWei Technoligy Co.,Ltd
二極管、三極管、MOS管、橋堆

全國服務熱線:18923864027

  • 熱門關鍵詞:
  • 橋堆
  • 場效應管
  • 三極管
  • 二極管
  • 異步DCDC中的自舉電容介紹
    • 發布時間:2024-08-12 18:45:12
    • 來源:
    • 閱讀次數:
    異步DCDC中的自舉電容介紹
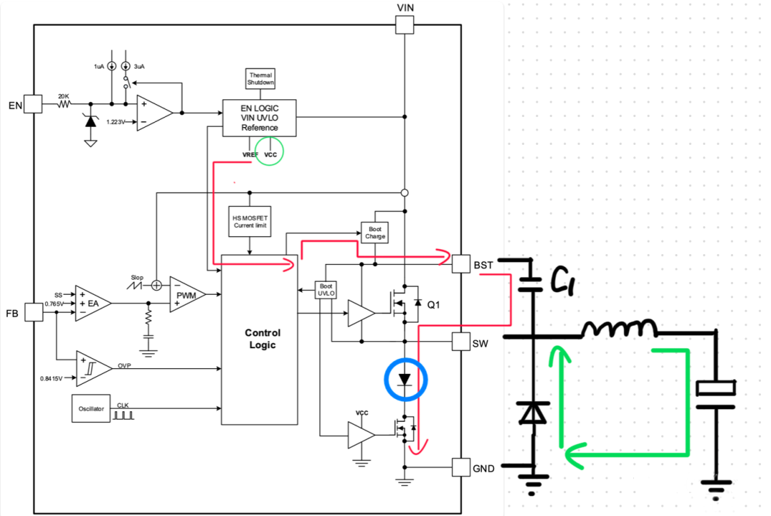
    下面,我們通過一幅圖來看一下,對于異步 DCDC 芯片,它的自舉電容的充電回路是怎么樣的,因為異步 DCDC 沒有低邊的 MOS管,它的續流是靠外部設計一個肖特基二極管進行續流的,所以芯片內部的設計上還是有所不同。
    DCDC自舉電容
    我們可以看到,異步的 DC-DC 芯片在下邊橋上設計了一個小的 MOS 管,并且串聯了一個二極管(藍色圓圈內),之所以說這是一個小的 MOS管,原因就在于它串了二極管后,在續流的過程中,大電流的回路只會流過外置的肖特基二極管,而不會影響到自舉電容的充電回路。
    紅色箭頭所指的回路就是自舉電容的充電回路,這回大家了解了吧,在異步 DC-DC 芯片中,工程師是預置了一個小 MOS管來控制自舉電容的充電回路的。
    自舉電容的選擇
    了解了自舉電容的原理,其實對于自舉電容的選型也就可以得心應手了,手冊中一般也會標記出來,它理論上的額定電壓就是DCDC 芯片中 VCC的電壓。
    手冊中一般也會推薦,這里一般選擇 10V 或者 16V 的 MLCC 即可,畢竟現在的 MOS 管的 Vth 越來也低了,基本上 5V以內就可以完全打開了。
    〈烜芯微/XXW〉專業制造二極管,三極管,MOS管,橋堆等,20年,工廠直銷省20%,上萬家電路電器生產企業選用,專業的工程師幫您穩定好每一批產品,如果您有遇到什么需要幫助解決的,可以直接聯系下方的聯系號碼或加QQ/微信,由我們的銷售經理給您精準的報價以及產品介紹
     
    聯系號碼:18923864027(同微信)
    QQ:709211280

    相關閱讀