最好看的2018免费观看在线-最好看的2019中文电影-最好免费观看高清视频免费-最近免费中文字幕大全免费版视频

您好!歡迎光臨烜芯微科技品牌官網!

深圳市烜芯微科技有限公司

ShenZhen XuanXinWei Technoligy Co.,Ltd
二極管、三極管、MOS管、橋堆

全國服務熱線:18923864027

  • 熱門關鍵詞:
  • 橋堆
  • 場效應管
  • 三極管
  • 二極管
  • MOS管驅動直流電機電路設計圖文介紹
    • 發布時間:2024-05-27 20:01:38
    • 來源:
    • 閱讀次數:
    MOS管驅動直流電機電路設計圖文介紹
    MOS管的使用通常可以分為兩種情形:
    ①參與普通的邏輯控制,和三極管一樣作為開關管使用,電流可達數安培,如圖1為MOS管驅動直流電機電路。R6下拉電阻是必須的(取值一般10--20k),原理和NPN三極管下拉電阻一樣。
    此類應用的MOS管Vgs電壓大于門檻電壓4.5V(又叫平臺電壓)即可正常使用。小功率的邏輯控制可以選擇使用三極管。
    MOS管驅動
    圖1:邏輯控制MOS管
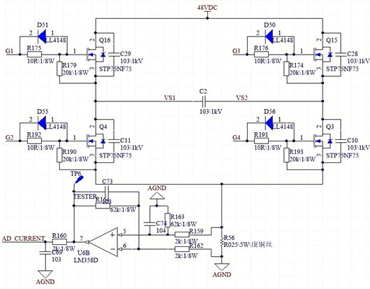
    ②參與PWM控制;橋式驅動電路以及開關電源電路等應用廣泛。
    如圖2為有刷直流電機橋式驅動電路,G1、G2、G3、G4為推挽PWM控制,VS1、VS2接電機,可實現大功率直流電機調速,正反轉控制。此類應用的MOS管Vgs電壓大于10V,通常使用12V(為保證導通深度,PWM的幅值為12V)。
    且G極的電阻必須是小電阻通常取4.7--100Ω,與電阻并聯一個反向二極管,目的是保證MOS管的關斷速度比導通速度快,防止上橋與下橋直通短路。
    MOS管驅動
    圖2:有刷直流電機橋式驅動電路
    MOS管驅動直流電機電路
    以驅動繼電器為例分享電路設計,驅動電路如下圖。
    D1作用是泄放繼電器的反向電動勢
    MOS管驅動
    繼電器參數
    24V繼電器 電大負載25A/250VAC,線圈電阻640歐。
    流過線圈的電流為37.5mA。
    繼電器的線圈為感性負載,在通電和斷電的瞬間,會產生反向電動勢,通電時這個電動勢與電源方向相同,上正下負,電源可以吸收絕大部分。
    斷電時這個電動勢與電源方向相反,下正上負,此時二極管D1導通,將這個電動勢短路泄放掉。對于低壓電路,二極管用1N4007就可以了,耐壓1000V,電流1A,便宜好用。講究的可以用快恢復二極管,性能更好些。漏電流略大,此處可以忽略。
    MOS管選型
    這個MOS管的選型很簡單,關鍵參數只涉及電壓和電流即可,其他可不作考慮。
    耐壓:1.2~1.5倍電源電壓或更高
    電流:5倍工作電流妥妥的夠,即150mA以上足矣。
    功耗:一般管子的Rds只有幾十毫歐,功耗肯定滿足需求。
    開關頻率:繼電器的動作頻率不超過100HZ,大多管子都夠。
    〈烜芯微/XXW〉專業制造二極管,三極管,MOS管,橋堆等,20年,工廠直銷省20%,上萬家電路電器生產企業選用,專業的工程師幫您穩定好每一批產品,如果您有遇到什么需要幫助解決的,可以直接聯系下方的聯系號碼或加QQ/微信,由我們的銷售經理給您精準的報價以及產品介紹
     
    聯系號碼:18923864027(同微信)
    QQ:709211280

    相關閱讀