最好看的2018免费观看在线-最好看的2019中文电影-最好免费观看高清视频免费-最近免费中文字幕大全免费版视频

您好!歡迎光臨烜芯微科技品牌官網!

深圳市烜芯微科技有限公司

ShenZhen XuanXinWei Technoligy Co.,Ltd
二極管、三極管、MOS管、橋堆

全國服務熱線:18923864027

  • 熱門關鍵詞:
  • 橋堆
  • 場效應管
  • 三極管
  • 二極管
  • pmos電路,pmos開關電路,pmos電路圖介紹
    • 發布時間:2024-04-11 22:36:45
    • 來源:
    • 閱讀次數:
    pmos電路,pmos開關電路,pmos電路圖介紹
    PMOS管電路圖
    PMOS管開與關控制,實際是控制Vgs電壓,以達到控制電源開關;
    電路圖(模擬測試)如下:
    pmos電路,pmos開關電路
    Key閉合前:PMOS輸出電壓 16.441MV
    Key閉合后:PMOS輸出電壓 5V
    實際電路:Key開關是用MCU的GPIO代替來控制,MCU高電平時3.3V,GPIO輸出控制信號時需使用三極管。
    PMOS高側電源開關
    NMOS做高側開關的性能比較好,但因為要增加額外的柵極驅動IC,會使電路變得復雜,成本也會隨之提升。除開電機控制和電源轉換的場合,一般對開通速度、導通內阻、過電流能力 無細致需求的話,PMOS無疑是做開關的較好選擇。
    近年來隨著MOS工藝的升級,PMOS的參數還是較NMOS差,但導通內阻<10m歐的PMOS型號越來越多了。PMOS做高側開關的最大優勢,是不用電荷泵驅動,簡單方便,還降低成本。
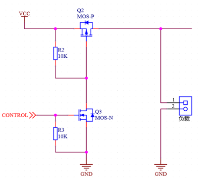
    下圖是PMOS做高側開關的電路,CONTROL為控制信號,電平范圍為0~VCC。
    pmos電路,pmos開關電路
    CONTROL為0V時,Vgs<導通閥值,PMOS開通,負載工作。
    CONTROL為VCC時,Vgs>導通閥值,PMOS關斷,負載停機。
    注意上圖這里的輸入信號 CONTROL,其低電平要保證Vgs能使PMOS開通;又要限制Vgs不能小于手冊上的最小允許電壓,以避免PMOS損壞。
    但MCU或其他控制器的電平一般為固定的3.3V / 5V,而電路的VCC卻要在一個很大的范圍內變動。這就導致如果使用I/O口直接驅動的話,PMOS不能關斷,并且當VCC較大時,還會損壞MCU的I/O口。
    所以PMOS做高側開關時,一般搭配一個小電流的NMOS或者NPN管,來做驅動電平轉換。
    如下圖,NMOS - Q3負責做電平轉換,來驅動Q2 - PMOS的開關。
    pmos電路,pmos開關電路
    當 CONTROL 為0時,Q3關斷,Q2的G極電平被拉高為VCC,Q2 - PMOS關斷,負載停機。
    當CONTROL 為1,Q3開通,Q2的G極電平被拉低為0,Q2 Vgs<導通閥值,PMOS開通,負載工作。
    如果VCC電壓很高,在PMOS開通時,導致Vgs超出了手冊中的Vgs允許范圍,也會造成PMOS的損壞。
    為了避免損壞PMOS的柵極,在上面的電路中,添加一個穩壓管和電阻,來達到鉗位的作用,使Vgs最小不低于-12V,以保護Q2的柵極。
    注意:VCC電壓較高時,需要重新計算各電阻的熱功耗,來確定合適的封裝,或者更改阻值。
    〈烜芯微/XXW〉專業制造二極管,三極管,MOS管,橋堆等,20年,工廠直銷省20%,上萬家電路電器生產企業選用,專業的工程師幫您穩定好每一批產品,如果您有遇到什么需要幫助解決的,可以直接聯系下方的聯系號碼或加QQ/微信,由我們的銷售經理給您精準的報價以及產品介紹
     
    聯系號碼:18923864027(同微信)
    QQ:709211280

    相關閱讀