最好看的2018免费观看在线-最好看的2019中文电影-最好免费观看高清视频免费-最近免费中文字幕大全免费版视频

您好!歡迎光臨烜芯微科技品牌官網!

深圳市烜芯微科技有限公司

ShenZhen XuanXinWei Technoligy Co.,Ltd
二極管、三極管、MOS管、橋堆

全國服務熱線:18923864027

  • 熱門關鍵詞:
  • 橋堆
  • 場效應管
  • 三極管
  • 二極管
  • 電路分享,門控開關電路圖詳解
    • 發布時間:2023-04-26 15:12:33
    • 來源:
    • 閱讀次數:
    電路分享,門控開關電路圖詳解
    門控開關電路通過檢測開門和關門的狀態,來控制開關的閉合。
    本例電路就是控制晶閘管的導通來控制開燈。很適合安裝在衛生間使用。
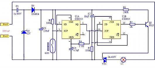
    門控開關電路
    門控開關電路圖講解
    門控開關電路中可分為三個部分:
    一是有電容降壓,再進行半波整流濾波的電源部分,輸出的直流電壓給CD4013和其他器件供電;
    二是由U1A組成的開門檢測模塊,GH為常開型的干簧管,和磁鐵組成開門檢測傳感器;
    三是由U1B組成的晶閘管觸發電路,輸出的信號經三極管放大后控制晶閘管的導通;
    整個電路工作過程如下:
    1、上電后的初始狀態
    在初始狀態下,門是關著的,干簧管和磁鐵是靠在一起,干簧管導通,U1A的CLK信號接地,同時R和S都接地,Q輸出低電平;
    同時C2,R5的上電復位作用使U1B的輸出也為低電平,三極管V1截止,晶閘管截止,燈泡處于熄滅狀態。但是U1B的/Q=D=1,輸出高電平,這是它的初始狀態。
    2、開門進去狀態
    當開門時,干簧管和磁鐵分開,干簧管開關斷開,U1A的CLK輸入一個高電平,此時U1A的輸出1Q=1D=1,同時通過電阻R4給電容C4充電。
    U1A的輸出高電平輸入至U1B,使U1B的輸出2Q=2D=1,三極管Q1導通,觸發信號輸入至晶閘管的柵極,晶閘管導通,燈泡被點亮。
    此時在電容C4為未充滿的情況下,這個時候不管開門關門多少次,都不會影響燈泡。當電容C4充滿后,U1A的輸出被復位,1Q輸出低電平,電容C4又開始放電,U1B維持輸出高電平不變。
    3、開門出來狀態
    當開門出來時,干簧管與磁鐵又分開,干簧管開關斷開,使U1A的輸出又為高電平,1Q=1D=1,這樣U1B的輸出狀態翻轉,2Q=2D=0。
    三極管Q1截止,晶閘管過零截止,燈泡熄滅。
    注意:
    理解門控開關電路時要注意我們使用門的習慣,一般進去的時候開門后關門,出去的時候也是開門和關門,適合安裝在衛生間使用。
    〈烜芯微/XXW〉專業制造二極管,三極管,MOS管,橋堆等,20年,工廠直銷省20%,上萬家電路電器生產企業選用,專業的工程師幫您穩定好每一批產品,如果您有遇到什么需要幫助解決的,可以直接聯系下方的聯系號碼或加QQ/微信,由我們的銷售經理給您精準的報價以及產品介紹
     
    聯系號碼:18923864027(同微信)
    QQ:709211280

    相關閱讀