最好看的2018免费观看在线-最好看的2019中文电影-最好免费观看高清视频免费-最近免费中文字幕大全免费版视频

您好!歡迎光臨烜芯微科技品牌官網!

深圳市烜芯微科技有限公司

ShenZhen XuanXinWei Technoligy Co.,Ltd
二極管、三極管、MOS管、橋堆

全國服務熱線:18923864027

  • 熱門關鍵詞:
  • 橋堆
  • 場效應管
  • 三極管
  • 二極管
  • 一款功率放大器設計方案介紹
    • 發布時間:2023-04-07 17:40:24
    • 來源:
    • 閱讀次數:
    一款功率放大器設計方案分享
    功率放大器設計分享
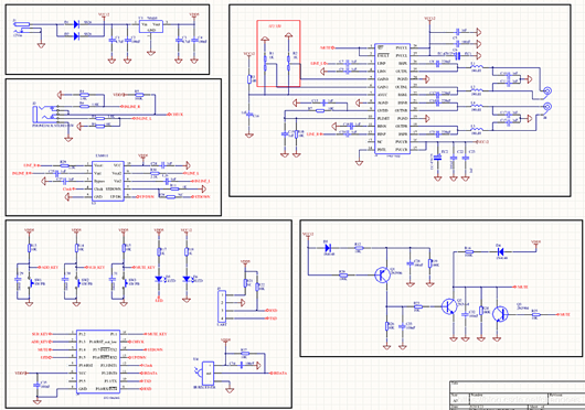
    下面是一款基于TPA3110D2的常見音頻D類功放電路:
    功率放大器 設計
    功率放大器設計原理圖
    功率放大器 設計
    PCB:
    功率放大器 設計
    這個芯片是有散熱焊盤的,一般這種焊盤一定要用熱風槍才能搞定。不過這個板子,沒有熱風槍也不怕,這個散熱焊盤下留一個大孔,還是先焊IC的兩邊的腳,然后反過來在板子的另一面再焊中間那個焊盤,因為這個焊盤散熱的銅面積比較大,這個時候烙鐵溫度可以調得高一些。
    〈烜芯微/XXW〉專業制造二極管,三極管,MOS管,橋堆等,20年,工廠直銷省20%,上萬家電路電器生產企業選用,專業的工程師幫您穩定好每一批產品,如果您有遇到什么需要幫助解決的,可以直接聯系下方的聯系號碼或加QQ/微信,由我們的銷售經理給您精準的報價以及產品介紹
     
    聯系號碼:18923864027(同微信)
    QQ:709211280

    相關閱讀