最好看的2018免费观看在线-最好看的2019中文电影-最好免费观看高清视频免费-最近免费中文字幕大全免费版视频

您好!歡迎光臨烜芯微科技品牌官網!

深圳市烜芯微科技有限公司

ShenZhen XuanXinWei Technoligy Co.,Ltd
二極管、三極管、MOS管、橋堆

全國服務熱線:18923864027

  • 熱門關鍵詞:
  • 橋堆
  • 場效應管
  • 三極管
  • 二極管
  • LDO在上電時電壓過沖問題解析
    • 發布時間:2023-04-01 16:56:19
    • 來源:
    • 閱讀次數:
    LDO在上電時電壓過沖問題解析
    通過LDO原理介紹,其內部是一個負反饋調節電路,當遇到電壓高于設定值進行降壓以及低于設定值進行電壓補償以達到穩壓目的,但是有些品牌的LDO在上電時會出現一個短時間的電壓過沖,如圖1所示。
    LDO 上電 電壓過沖
    圖1 某品牌LDO上電瞬間電壓過沖(波形放大后實拍)
    圖為示波器設置為上升沿觸發模式下,上電抓取的波形,每格500mV,經反復測量上電瞬間電壓過沖到3.8V左右,大部分單片機的工作電壓最大值為3.6V,雖偶爾短時間過壓不會造成問題(芯片內部有一定的過壓保護),但是在大批量出貨或者開關次數多的情況下,將會成一個嚴重的品質隱患,所以在設計時應該竭力避免這種情況。
    電壓過沖原因
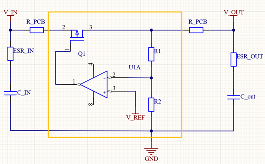
    在實際應用中,LDO的等效電路應如圖2所示。
    LDO 上電 電壓過沖
    圖2 實際應用中的等效電路(黃色框為LDO內部原理)
    R_PCB為印制電路板上導線的電阻,一般很小很小,可忽略不計,電壓過沖的關鍵因素在于ESR_OUT,即輸出端電容的管腳寄生電阻(ESR)。
    上電瞬間電容視為短路,即C_out兩端電壓為0,若ESR過小,則V_OUT端瞬時電壓也被拉低至0V,這時LDO內部負反饋電路會有一個大幅度的電壓補償,V_OUT瞬間升高,此時V_DS(mos管漏源電壓)很小
    V_OUT = V_IN - V_DS
    但是電容C_OUT充電時間很短,充滿電之后,V_OUT變為3.3V,而這時由于反饋回路需要響應時間,MOS管來不及調節,即V_DS還未增大,則會引起電壓過沖,出現短時間大于3.3V的情況。
    解決方法
    對于電壓過沖現象,目前網上大部分回答是加大電容,吸收掉過沖的能量,電容確實有濾波作用,但不適合用在此處,增大電容的確可以使得輸出端電容的充電時間延長,但是在充電完成后LDO輸出端同樣會出現電壓抖動的情況。
    ① 因為ESR過小,上電瞬間電容回路沒有足夠的電阻分壓,輸出端瞬時電壓會被拉至接近0V,而反饋回路則會最大程度的開啟mos管以實現穩壓。
    ② 電容充電時間常數與充電電流無關,但充電曲線形狀與充電電流有關,電流越大,充電曲線越陡峭,電容兩端電壓變化的就越快,而電壓變化越快,則越不利于LDO內部的反饋調節。
    以上兩點說明解決上電時電壓過沖的方式是適當增加電容的ESR,測試時可以串聯一個2.7Ω電阻,過沖情況會減輕很多。不過在實際應用中遇到這種情況直接更換其他品牌的LDO就可以,電壓過沖本身說明LDO生產時沒有考慮到一些極端條件下的電壓調整,目前有些品牌的LDO普遍有此現象,選型時還需要仔細測量,避免使用時損壞其他元器件。
    〈烜芯微/XXW〉專業制造二極管,三極管,MOS管,橋堆等,20年,工廠直銷省20%,上萬家電路電器生產企業選用,專業的工程師幫您穩定好每一批產品,如果您有遇到什么需要幫助解決的,可以直接聯系下方的聯系號碼或加QQ/微信,由我們的銷售經理給您精準的報價以及產品介紹
     
    聯系號碼:18923864027(同微信)
    QQ:709211280

    相關閱讀