最好看的2018免费观看在线-最好看的2019中文电影-最好免费观看高清视频免费-最近免费中文字幕大全免费版视频

您好!歡迎光臨烜芯微科技品牌官網!

深圳市烜芯微科技有限公司

ShenZhen XuanXinWei Technoligy Co.,Ltd
二極管、三極管、MOS管、橋堆

全國服務熱線:18923864027

  • 熱門關鍵詞:
  • 橋堆
  • 場效應管
  • 三極管
  • 二極管
  • 鋰電池欠壓保護電路圖和原理解析
    • 發布時間:2023-03-03 21:40:45
    • 來源:
    • 閱讀次數:
    鋰電池欠壓保護電路圖和原理解析
    鋰電池欠壓保護電路圖
    由于閃光發光二極管的占空比很低,所以平均的電流損耗是1mA或者更低。當檢測電壓降低到12V時,NE555將會觸發發光二極管,使其發光。R1和R2的比值只有當發光二極管的觸發點電壓需要改變時才會改變。
    鋰電池欠壓保護電路
    鋰電池欠壓保護電路圖
    鋰電池欠壓保護電路原理
    用單體鋰電池組裝好的鋰電池組,還需加裝總體保護電路,包括過流、過充、過放、超溫等多重保護。以一組36V/10A的鋰電池組加裝總體保護電路的方法為例加以說明。
    1)電流保護
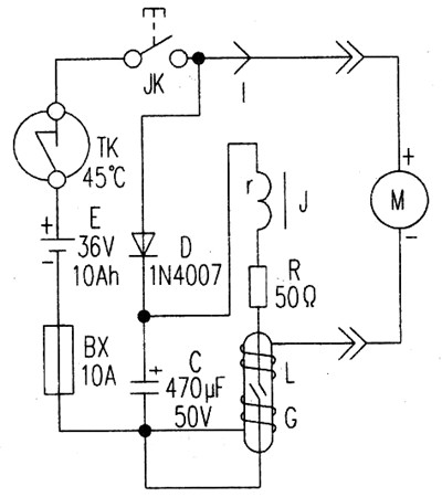
    圖為過流保護裝置。E為36V/10Ah鋰電池組;BX為10A保險;J為繼電器(用型號:YE-KDC-A04-8型彩電開關代替);G為干簧管,在干簧管外繞有4匝線圈L;R為限流電阻;C為貯能電容;D為二極管;TK為一溫度開關,動作溫度45℃;M為電動車馬達。
    鋰電池欠壓保護電路
    當合上JK時,M正常運轉,E通過D向C充電,電動車正常行駛。當某種原使I≥14A時,L發出的強磁場使G內觸點閉合,C內貯存的電能通過J繞組的內阻r、電阻R放電,J吸合,使JK釋放,切斷電路,E停止向M供電。從而保證E不被大電流燒毀。
    其中,保護器動作電流I與取樣線圈L匝數N之間的關系如附表所示。
    鋰電池欠壓保護電路
    該保護裝置有以下優點:1,取樣電路線圈L為一段長11cm的Φ1.2mm漆包線,耗能趨近于0;2,保護動作靈敏、干脆利落。
    2)過電壓保護
    36V鋰電池組充電時,當電壓充達42V時,必須有自動切斷充電電源功能。圖2所示電路能滿足此要求。在隨車(二階段)充電器SP-70A的正極輸出端串接三只二極管Dl、D2、D3(lN5408×3),對36V鋰電池組E充電,剛開始(第一階段)充電時,A點電壓為44.4V,Dl~D3上壓降為2.6V,并以1.5A恒定電流對E充電。
    隨著時間推移,E的電壓不斷升高(如圖2a所示),當電壓升高達41.8V時,SP-70A轉人第二階段充電,A點輸出電壓突變為+41.7V,比B點低0.1V,Dl~D3均處于反向偏置,充電電流自動被阻斷,充電結束(如圖2b所示)。這樣,即能保證在任何情況下鋰電池都不會過充。
    鋰電池欠壓保護電路
    3)過放保護
    單體鋰電池的額定放電終止電壓為3.0V,用于電動車,應將放電終止電壓提高到3.15V。36V的鋰電池組,放電終止電壓設定為31.5V有如下好處:1.和原車用鉛電池放電終止電壓31.5v兼容,使原車控制器同時適用于鉛鋰兩種電池,降低了成本,提高了可靠性;2鋰電放電深度變淺,對其壽命有利。
    因此,決定用原控制器內的31.5V過放保護器作為鋰電池組的過放保護器。當鋰電池組放電至31.5V時,保護器動作(綠色欠壓燈亮),自動切斷對電動車馬達M供電。從而保護鋰電池組不會因過放而損壞。
    一組36V/10Ah的鋰電池組,用隨車控制器的過放保護電路對鋰電池組進行過放保護:當電壓放電至31.5V時,自動斷電,停止工作。使用一年半無任何問題。
    一個全放電實驗--將已經騎行多時,放電至31.5V的鋰電池組從車上拆下,繼續放電至30.0V再充電,結果,充電終止電壓僅能達到37.6V,而不是原來的41.8V。
    將鋰電池組拆開檢查,10個小鋰電池組中有9個小鋰電池組電壓為41.8V;而另1個小鋰電池為-0.5V,鋁塑膜鼓起,已嚴重損壞,損失80元。
    損壞原因:當鋰電池組放電至31.5V時,該小組鋰電池電壓已達放電終止電壓,再繼續放電時,電壓放至0V,仍再繼續放電后,出現電流倒灌、極性反轉而徹底損壞。實踐證明:將放電終止電壓提高到31.5V是保護鋰電池組不致因過放而損壞的行之有效方法。
    4)超溫保護
    鋰電池使用不當時,內部溫度升高、內部壓強增大,當壓強增大到外殼無法承受時,則發生爆炸。因而在鋰電池組內部設置溫度保護電路,可使鋰電池發生爆炸的幾率大大降低。
    方法:在鋰電池組中央位置埋設一枚45℃(10A)的溫度開關,并將TK串聯接于鋰電池電路中。TK為常閉觸頭式,在使用過程中,當鋰電池內部TK所處的位置處的溫度低于45℃時,TK內常閉觸點閉合,但電池組對電動車馬達從供電電動車正常行駛;
    當環境溫度高,或大電流長時間(充)放電等原因,使鋰電池組內部溫升高達45℃時,TK內常閉觸頭分離、導致斷電,鋰電池組E停止(充)放電工作。從而避免了高溫可能導致的鋰電池爆炸事故。
    當冷卻一段時間后,溫度降至45℃以下時,TK常閉觸頭閉合,鋰電池組又重新恢復工作。
    〈烜芯微/XXW〉專業制造二極管,三極管,MOS管,橋堆等,20年,工廠直銷省20%,上萬家電路電器生產企業選用,專業的工程師幫您穩定好每一批產品,如果您有遇到什么需要幫助解決的,可以直接聯系下方的聯系號碼或加QQ/微信,由我們的銷售經理給您精準的報價以及產品介紹
     
    聯系號碼:18923864027(同微信)
    QQ:709211280

    相關閱讀