最好看的2018免费观看在线-最好看的2019中文电影-最好免费观看高清视频免费-最近免费中文字幕大全免费版视频

您好!歡迎光臨烜芯微科技品牌官網!

深圳市烜芯微科技有限公司

ShenZhen XuanXinWei Technoligy Co.,Ltd
二極管、三極管、MOS管、橋堆

全國服務熱線:18923864027

  • 熱門關鍵詞:
  • 橋堆
  • 場效應管
  • 三極管
  • 二極管
  • 直流電機驅動方式,H橋驅動,MOS管驅動介紹
    • 發布時間:2023-02-15 14:51:12
    • 來源:
    • 閱讀次數:
    直流電機驅動方式,H橋驅動,MOS管驅動介紹
    直流電機驅動方式的介紹
    1.H橋驅動直流電機
    直流電機 驅動 H橋 MOS管
    上圖是一個典型的直流電機控制電路。電路得名于“H橋驅動電路”是因為它的形狀酷似字母H。4個三極管組成H的4條垂直腿,而電機就是H中的橫杠(注意:圖只是示意圖,而不是完整的電路圖,其中三極管的驅動電路沒有畫出來)。
    直流電機 驅動 H橋 MOS管
    H橋式電機驅動電路包括:
    4個三極管和一個電機。要使電機運轉,必須導通對角線上的一對三極管。根據不同三極管對的導通情況,電流可能會從左至右或從右至左流過電機,從而控制電機的轉向。要使電機運轉,必須使對角線上的一對三極管導通。
    如圖1所示,當Q1管和Q4管導通時,電流就從電源正極經Q1從左至右穿過電機,然后再經 Q4回到電源負極。
    如圖2所示,當Q2管和Q3管導通時,電流就從電源正極經Q3從右至左穿過電機,然后再經 Q2回到電源負極。
    典型的H橋驅動電路如下:
    直流電機 驅動 H橋 MOS管
    PWM1為1,PWM2為1時,Q1和Q2導通,節點1和2都是低電平,Q15和Q16導通,電機不工作
    PWM1為0,PWM2為0時,Q1和Q2不導通,節點1和2都是高電平,Q13和Q14導通,電機不工作
    PWM1為1,PWM2為0時,Q1導通而Q2不導通,節點1是低電平而2是高電平,Q14和Q15導通,電機逆時針旋轉
    PWM1為0,PWM2為1時,Q1不導通而Q2導通,節點1是高電平而2是低電平,Q13和Q16導通,電機順時針旋轉
    現在一般不用分立元件自己搭建H橋,而是用集成電路實現H橋驅動直流電機。
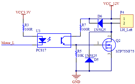
    2.MOS管驅動直流電機:
    直接通過光耦做隔離,用MOS驅動直流電機,這樣優點是簡單,缺點是只能一個方向轉動,但要注意需要加散熱片以及續流二極管。
    直流電機 驅動 H橋 MOS管
    〈烜芯微/XXW〉專業制造二極管,三極管,MOS管,橋堆等,20年,工廠直銷省20%,上萬家電路電器生產企業選用,專業的工程師幫您穩定好每一批產品,如果您有遇到什么需要幫助解決的,可以直接聯系下方的聯系號碼或加QQ/微信,由我們的銷售經理給您精準的報價以及產品介紹
     
    聯系號碼:18923864027(同微信)
    QQ:709211280
    相關閱讀