最好看的2018免费观看在线-最好看的2019中文电影-最好免费观看高清视频免费-最近免费中文字幕大全免费版视频

您好!歡迎光臨烜芯微科技品牌官網!

深圳市烜芯微科技有限公司

ShenZhen XuanXinWei Technoligy Co.,Ltd
二極管、三極管、MOS管、橋堆

全國服務熱線:18923864027

  • 熱門關鍵詞:
  • 橋堆
  • 場效應管
  • 三極管
  • 二極管
  • H橋控制電機,H橋電機正反轉換控制電路介紹
    • 發布時間:2023-02-13 17:25:26
    • 來源:
    • 閱讀次數:
    H橋控制電機,H橋電機正反轉換控制電路介紹
    H橋電機控制電路
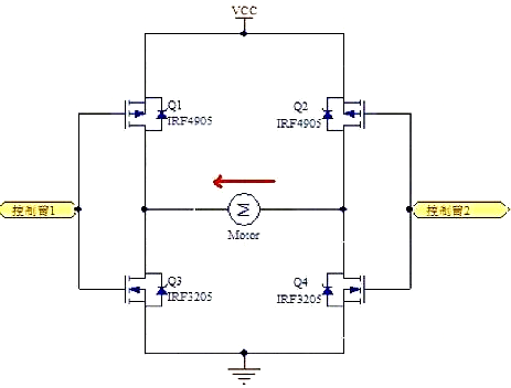
    所謂的H橋電路就是控制電機正反轉的。下圖①就是一種簡單的H橋電路,它由2個P型場效應管Q1、Q2與2個N型場效應管Q3、Q4組成,所以它叫P一MOS管H橋。
    如圖所示:
    H橋 電機 電路
    H橋電機正反轉換控制電路
    橋臂上的4個場效應管相當于4個開關,P型管在柵極為低電平時導通,高電平時關閉; N型管在柵極為高電平時導通,低電平時關閉。場效應管是電壓控制型元件,柵極通過的電流幾乎為“零”。
    在連接好電路后,控制臂1置高電平(u=vcc),控制器臂2置低電平(u=0)時,Q1、Q4關閉,Q2、Q3導通,電機左端低電平,右端高電平,所以電流沿箭頭方向流動。設為電機正轉。
    控制臂1置低電平,控制臂2置高電平時,Q2、Q3關閉,Q1、Q4導通,電機左端高電平,右端低電平,所以電流沿箭頭方向流動。設為電機反轉。
    當控制臂1、2均為低電平時,Q1、Q2導通,Q3、Q4關閉,電機兩端均為高電平,電機不轉; 當控制臂1、2為高電平時,Q1、Q2關閉,Q3、Q4導通,電機兩端均為低電平,電機也不轉。
    見圖電動機:
    H橋 電機 電路
    電動機120w
    所以,此電路有一個優點就是無論控制臂狀態如何(絕不允許懸空狀態),H橋都不會出現“共態導通”(短路),很適合我們使用。
    (另外還有4個N型場效應管H橋,內阻很小,有“共態導通”現象,柵極驅動電路較復雜,或用專用驅動片來完成)。
    〈烜芯微/XXW〉專業制造二極管,三極管,MOS管,橋堆等,20年,工廠直銷省20%,上萬家電路電器生產企業選用,專業的工程師幫您穩定好每一批產品,如果您有遇到什么需要幫助解決的,可以直接聯系下方的聯系號碼或加QQ/微信,由我們的銷售經理給您精準的報價以及產品介紹
     
    聯系號碼:18923864027(同微信)
    QQ:709211280

    相關閱讀