最好看的2018免费观看在线-最好看的2019中文电影-最好免费观看高清视频免费-最近免费中文字幕大全免费版视频

您好!歡迎光臨烜芯微科技品牌官網!

深圳市烜芯微科技有限公司

ShenZhen XuanXinWei Technoligy Co.,Ltd
二極管、三極管、MOS管、橋堆

全國服務熱線:18923864027

  • 熱門關鍵詞:
  • 橋堆
  • 場效應管
  • 三極管
  • 二極管
  • NMOS,PMOS經典電源開關電路詳解
    • 發布時間:2022-11-30 15:47:48
    • 來源:
    • 閱讀次數:
    NMOS,PMOS經典電源開關電路詳解
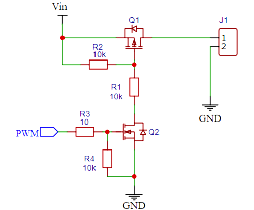
    電源開關電路-NMOS、PMOS
    NMOS低邊開關電路切換的是對地的導通,PMOS作為高邊開關電路切換的是對電源的導通。
    NMOS PMOS 電源開關
    NMOS
    因此一些簡單不需要完全切斷的簡單的電路,比如LED可以用NMOS
    NMOS PMOS 電源開關
    PMOS
    低電壓5V
    NMOS PMOS 電源開關
    高電壓12V 24V等, 需要保護pmos不被燒壞
    NMOS PMOS 電源開關
    〈烜芯微/XXW〉專業制造二極管,三極管,MOS管,橋堆等,20年,工廠直銷省20%,上萬家電路電器生產企業選用,專業的工程師幫您穩定好每一批產品,如果您有遇到什么需要幫助解決的,可以直接聯系下方的聯系號碼或加QQ/微信,由我們的銷售經理給您精準的報價以及產品介紹
     
    聯系號碼:18923864027(同微信)
    QQ:709211280
    相關閱讀