最好看的2018免费观看在线-最好看的2019中文电影-最好免费观看高清视频免费-最近免费中文字幕大全免费版视频

您好!歡迎光臨烜芯微科技品牌官網!

深圳市烜芯微科技有限公司

ShenZhen XuanXinWei Technoligy Co.,Ltd
二極管、三極管、MOS管、橋堆

全國服務熱線:18923864027

  • 熱門關鍵詞:
  • 橋堆
  • 場效應管
  • 三極管
  • 二極管
  • PWM直流電機轉速控制器電路原理介紹
    • 發布時間:2022-10-20 19:49:03
    • 來源:
    • 閱讀次數:
    PWM直流電機轉速控制器電路原理介紹
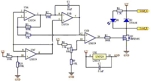
    PWM直流電機轉速控制器電路
    該電路由LM324和MOS管組成,通過改變輸出方波的占空比,控制負載平均接通時間從0到100%變化,來達到調整速度的目的。
    以下是電路圖:
    電機 電路 MOS管
    電路中由LM324組成四個不同的功能模塊:
    一是由U1C組成,產生一個6V的基準電壓,作為振蕩電路的基準電壓;
    二是由U1A組成的遲滯比較器,U1B積分電路組成的三角波發生器,兩個首尾相連,形成一個波形振蕩器;
    三是由U1D組成的一個電壓比較器,其中R6,R7,R9分壓網絡給比較器提供基準電壓。
    另外,比較器U1D的輸出接了一個柵極電阻R5至MOS管Q1。通過比較器輸出的方波,驅動Q1的導通和關斷。
    由R6,R7,R9分壓網絡提供的基準電壓是與U1B輸出的三角波進行比較,當三角波的電壓高于基準電壓,比較器就輸出高電平,Q1導通,負載就會有電流回路;當三角波電壓低于基準電壓時,比較器就輸出低電平,Q1截止,負載的電流回路被切斷,負載斷電。
    其中,發光二極管D1為負載電源接通時的指示燈;二極管在負載為感性負載時,必須要接上,起到保護MOS管Q1的作用。
    這里負載可以是電機,那通過改變基準電壓的大小,就能改變比較器U1D輸出的高低電平時間,改變電機的轉速。
    除電機外,負載還可以是燈泡,在運行是會改變燈泡的亮度。
    注意事項:
    該電路所接電源是12V,可以接12V的電機或其他相同額定電壓的負載,或改成24V。
    在本電路中,三角波的頻率已固定,在實際操作中可以自行修改電路,改成頻率可調。
    〈烜芯微/XXW〉專業制造二極管,三極管,MOS管,橋堆等,20年,工廠直銷省20%,上萬家電路電器生產企業選用,專業的工程師幫您穩定好每一批產品,如果您有遇到什么需要幫助解決的,可以直接聯系下方的聯系號碼或加QQ/微信,由我們的銷售經理給您精準的報價以及產品介紹
     
    聯系號碼:18923864027(同微信)
    QQ:709211280

    相關閱讀