最好看的2018免费观看在线-最好看的2019中文电影-最好免费观看高清视频免费-最近免费中文字幕大全免费版视频

您好!歡迎光臨烜芯微科技品牌官網!

深圳市烜芯微科技有限公司

ShenZhen XuanXinWei Technoligy Co.,Ltd
二極管、三極管、MOS管、橋堆

全國服務熱線:18923864027

  • 熱門關鍵詞:
  • 橋堆
  • 場效應管
  • 三極管
  • 二極管
  • 運用“虛斷”與“虛短”計算放大電路倍數
    • 發布時間:2022-08-23 14:03:03
    • 來源:
    • 閱讀次數:
    運用“虛斷”與“虛短”計算放大電路倍數
    計算放大電路的放大倍數是模電知識集成運放里的重點內容,掌握“虛斷”與“虛短”兩個概念,計算運放的放大倍數。
    如何運用虛斷和虛短來計算放大電路倍數?下面為大家分析求解過程:
    虛斷 虛短 放大倍數
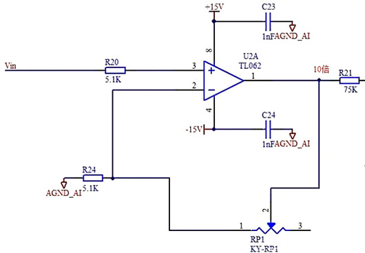
    這是一個同相比例放大器,若知道公式直接套用即可,假如不知道公式怎么求呢?
    (1)“虛斷”,指運放正反相輸入端的電流可似為0,計算時可將運放輸入端視為“開路”。如下圖,可把運放擦除,由于Vin輸入沒有電流,明顯可得運放③腳的電壓=Vin。
    虛斷 虛短 放大倍數
    (2)“虛短”,指運放正反輸入端的電位相等,可看作“短路”。
    虛斷 虛短 放大倍數
    簡化后,電路圖為:
    虛斷 虛短 放大倍數
    上圖的輸出電壓Vout就容易求了。
    根據Vin/R24=Vout/(R24+RP1)
    化簡后可得Vout=Vin(1+RP1/R24),這就是同相比例放大器的計算公式。
    其它運放電路也是一樣的,只要運用“虛斷”和“虛短”,都能迎刃而解,大家可以找個反相比例或差分放大等電路試一試。
    〈烜芯微/XXW〉專業制造二極管,三極管,MOS管,橋堆等,20年,工廠直銷省20%,上萬家電路電器生產企業選用,專業的工程師幫您穩定好每一批產品,如果您有遇到什么需要幫助解決的,可以直接聯系下方的聯系號碼或加QQ/微信,由我們的銷售經理給您精準的報價以及產品介紹
     
    聯系號碼:18923864027(同微信)
    QQ:709211280

    相關閱讀