最好看的2018免费观看在线-最好看的2019中文电影-最好免费观看高清视频免费-最近免费中文字幕大全免费版视频

您好!歡迎光臨烜芯微科技品牌官網!

深圳市烜芯微科技有限公司

ShenZhen XuanXinWei Technoligy Co.,Ltd
二極管、三極管、MOS管、橋堆

全國服務熱線:18923864027

  • 熱門關鍵詞:
  • 橋堆
  • 場效應管
  • 三極管
  • 二極管
  • 晶體管載波振蕩電路圖文解析
    • 發布時間:2022-07-04 18:33:59
    • 來源:
    • 閱讀次數:
    晶體管載波振蕩電路圖文解析
    晶體管載波振蕩電路
    (一)
    晶體管載波振蕩電路,該振蕩電路設計在4.5kHz頻率上,可使用低頻晶體管,使用高頻晶體管對穩定度更有利。
    晶體管載波振蕩電路
    (二)
    LC與晶體管振蕩電路的輸出是發射機的載波信號源,要求它的振蕩十分穩定。
    一般使用晶振電路,其中Q值可達數萬,其頻率穩定度可達10-5~10-6。電路如圖5-1所示。在圖1-1中,晶振JT和C1、C2、C3、VT1構成電容三點式振蕩電路,振蕩頻率為3.579MHz。
    電路中的R1、R2、R3決定晶體管的靜態工作點,其中R1可以調整。
    在對靜態工作點設置時,先設定集電極電流ICQ,一般ICQ取0.5~4mA,ICQ太大會引起輸出波形失真,產生高次諧波。設晶體管β=60,ICQ=2mA,UEQ=(1/2~1/3)Ucc,則可算出R1,R2,R3。
    如按下圖所示安裝電路,在調試中UBQ=8.3V,UEQ=7.7V。
    晶體管載波振蕩電路
    (三)
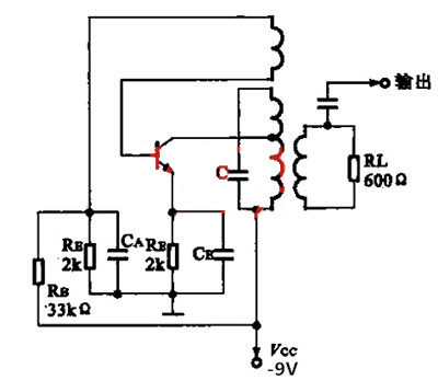
    所示為小功率發射機的晶體管振蕩電路。
    它是由載波振蕩器VT1和調制放大器VT2及電源供電電路等部分構成的。
    vri是載波振蕩晶體管,它的基極電路中接有LC并聯諧振電路,微調CT可以改變載波信號的頻率,振蕩信號由VT1的發射極輸出,經耦合電容器送往調制放大晶體管VT2的基極。
    調制信號經電容器(4.7yF)、電阻器(4.7kfl)和耦合電容器(IOOpF)也加到調制放大晶體管VT2的基極。載波信號和調制信號在VT2中進行幅度調制(AM),然后由集電極輸出,從天線上將信號發射出去。
    晶體管載波振蕩電路
    〈烜芯微/XXW〉專業制造二極管,三極管,MOS管,橋堆等,20年,工廠直銷省20%,上萬家電路電器生產企業選用,專業的工程師幫您穩定好每一批產品,如果您有遇到什么需要幫助解決的,可以直接聯系下方的聯系號碼或加QQ/微信,由我們的銷售經理給您精準的報價以及產品介紹
     
    電話:18923864027(同微信)
    QQ:709211280
    相關閱讀