最好看的2018免费观看在线-最好看的2019中文电影-最好免费观看高清视频免费-最近免费中文字幕大全免费版视频

您好!歡迎光臨烜芯微科技品牌官網!

深圳市烜芯微科技有限公司

ShenZhen XuanXinWei Technoligy Co.,Ltd
二極管、三極管、MOS管、橋堆

全國服務熱線:18923864027

  • 熱門關鍵詞:
  • 橋堆
  • 場效應管
  • 三極管
  • 二極管
  • NMOS,PMOS管串聯穩壓電路與區別
    • 發布時間:2022-04-13 22:28:06
    • 來源:
    • 閱讀次數:
    NMOS,PMOS管串聯穩壓電路與區別
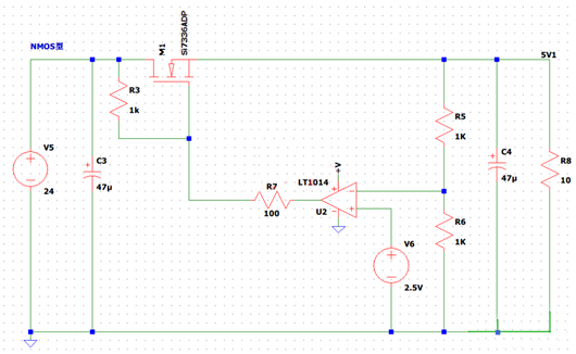
    NMOS型和PMOS型的穩壓電路如下圖所示:
    NMOS PMOS 穩壓電路
    NMOS PMOS 穩壓電路
    兩種電路的設計參數基本一致,區別僅在于:
    PMOS、NMOS管的不同;
    LT1014采樣管腳的正負不同,這是因為兩種管子所需要的的驅動電壓相反的緣故;
    兩種電路相比較,主要有以下區別:
    NMOS管的Rds.on要小于PMOS管的Rds.on;
    NMOS型穩壓電路所需的輸入輸出壓差小于PMOS型的輸入輸出壓差;
    下面仿真對比一下兩種電路的最小壓差:
    NMOS PMOS 穩壓電路
    在5V、5.1V、5.2V這三個輸入電壓下,NMOS的輸出電壓情況好于PMOS,這主要是跟MOS管的Rds.on有關系,選型的時候盡量取Rds.on小的管子;
    通常PMOS、NMOS管選型時,NMOS管的Rds.on做的比PMOS管要小,需要根據實際應用實際產品選型滿足設計要求、溫升、成本的管子,也是折中的一個過程。
    串聯穩壓電路除了用運放的方式來實現,也可以用TL431來實現,或者78、79系列的穩壓管,或者穩壓芯片,選擇非常多。
    〈烜芯微/XXW〉專業制造二極管,三極管,MOS管,橋堆等,20年,工廠直銷省20%,上萬家電路電器生產企業選用,專業的工程師幫您穩定好每一批產品,如果您有遇到什么需要幫助解決的,可以直接聯系下方的聯系號碼或加QQ/微信,由我們的銷售經理給您精準的報價以及產品介紹
     
    電話:18923864027(同微信)
    QQ:709211280

    相關閱讀