最好看的2018免费观看在线-最好看的2019中文电影-最好免费观看高清视频免费-最近免费中文字幕大全免费版视频

您好!歡迎光臨烜芯微科技品牌官網!

深圳市烜芯微科技有限公司

ShenZhen XuanXinWei Technoligy Co.,Ltd
二極管、三極管、MOS管、橋堆

全國服務熱線:18923864027

  • 熱門關鍵詞:
  • 橋堆
  • 場效應管
  • 三極管
  • 二極管
  • 高速應用中使用JFET輸入放大器的優勢詳解
    • 發布時間:2022-04-05 15:08:36
    • 來源:
    • 閱讀次數:
    高速應用中使用JFET輸入放大器的優勢詳解
    電壓反饋放大器可根據器件中的晶體管類型進行分類:雙極互補金屬氧化物半導體(CMOS)或是結型場效應晶體管(JFET)。一些放大器同時使用這兩種晶體管,在放大器各階段中獲得對應的益處。
    例如,JFET輸入放大器包含一個采用JFET的輸入差分對,可產生非常大的放大器輸入阻抗,之后是使用雙極晶體管的增益和輸出極。
    JFET輸入放大器可用作測試和測量模擬前端、電流感測放大器、模數轉換器(ADC)驅動器、光電二極管跨阻放大器,或通過多路復用器用作多通道傳感器接口。
    本文將以OPA2810為例,討論在這些應用中使用JFET輸入放大器的優勢。OPA2810是一款110MHz、27V、寬輸入差分電壓(VIN, Diff)軌至軌輸入/輸出FET輸入放大器。
    數據采集和電流感測
    測試與測量設備使用放大器作為單位增益緩沖器,或非反相增益配置來測量電壓信號。該設備必須在不干擾測定量的情況下測量電壓信號,這一操作可以通過JFET輸入放大器中的高阻抗輸入和低偏置電流來實現。在功率分析儀和示波器中,前端的大阻抗衰減器使得更需要采用一款高阻抗輸入放大器。
    JFET輸入和CMOS放大器的輸入端與輸入差分對晶體管的柵極連接,可在幾微微安范圍內產生非常小的偏置電流。
    OPA2810的輸入阻抗非常高,約2pA的偏置電流在其輸入共模電壓范圍內變化最小,這可以通過使用主JFET輸入級以及在正電源2.5V內工作的CMOS輔助級實現。電流感測應用測量電流流過并聯電阻器所引起的電壓降。
    如圖1所示,OPA2810采用±12V電源供電時,隨著輸入共模電壓(線性工作區遠離電源)的變化,偏置電流變化相對較小,有助于最大限度地減小輸入信號擺幅的偏移電壓變化,提供高精度電流感測電路。
    測試與測量設備還必須準確地在放大器輸出上重新創建輸入信號,由于具有75mA線性輸出驅動能力,因此OPA2810具有出色的失真性能。由于設備通常采用線路供電,因此放大器必須在大于24V的電源電壓下工作。
    JFET輸入放大器
    圖1:OPA2810具有輸入共模電壓的偏置電流變化
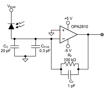
    寬帶光電二極管跨阻抗應用
    如圖2所示,在寬帶光電二極管跨阻抗應用中,通過使用配置的放大器,光電二極管電流被轉換為電壓。
    盡管高速放大器的增益帶寬積對于實現大閉環增益非常有用,但JFET輸入放大器中的低輸入電流噪聲和偏置電流有助于通過使用高至甚高跨阻抗增益來提高電路中的輸出噪聲性能,同時降低偏置電流導致的輸出電壓失調。
    設計師必須使用一個反饋電容CF來使該電路保持穩定。使用本文“需要了解跨阻抗放大器——第一部分”中的公式,計算圖2中各組件的值,得出圖3中所示的增益幅度和相位圖。
    JFET輸入放大器
    圖2:帶反饋補償電容的光電二極管跨阻放大器電路
    JFET輸入放大器
    圖3:圖2中跨阻放大器的增益幅度和相位波特圖
    多通道輸入數據采集系統
    與輸出阻抗相對較高的傳感器對接時,高阻抗輸入放大器顯得尤其有用。這種多通道系統通常通過多路復用器將這些傳感器與信號鏈連接起來。
    可以使用圖4a所示的電路和放大器來連接每個傳感器,并連接到多路復用器的輸入。
    如圖4b所示,備用電路在直接連接到傳感器的多路復用器輸出端,使用一個快速建立放大器,這樣會在通道間切換時產生大信號瞬變,其中放大器的處理性能和最大允許輸入差分電壓開始顯現重要性。
    圖4c顯示了在OPA2810的同相輸入端施加8V階躍時的輸出電壓和輸入差分電壓,OPA2810是圖4b中所配置的一個單位增益緩沖器。
    JFET輸入放大器
    圖4:具有多個慢速建立放大器的多通道傳感器前端
    (a);使用單個OPA2810進行快速建立  (b);使用OPA2810的大信號瞬態響應(c)
    由于快速輸入瞬態,放大器受到擺動限制,輸入端彼此停止追蹤(圖4c中最大VIN, Diff為7V),直到輸出達到其最終值并且負反饋回路閉合。
    對于VIN, Diff額定值為0.7-1.5V的標準放大器,您必須使用與輸入引腳串聯的限流電阻來防止發生不可逆轉的損壞,這樣也會限制器件的頻率響應。
    OPA2810具有內置輸入鉗位,可實現VIN,Diff高達7V的應用,無需使用外部電阻,也不會損壞器件或改變性能規格。這種輸入級結構與快速建立性能相結合,非常適合多通道傳感器復用系統。
    ADC驅動程序
    在大多數此類應用中,高速放大器可能會驅動逐次逼近寄存器(SAR)或流水線ADC。由于ADC會在采樣間隔期間開關輸出電容器,所以在驅動這些轉換器時,必須使用放大器來防止發生輸入負載。
    對于快速采樣速率,ADC輸入需要在數字化開始之前快速穩定在0.5 LSB以內,由于其增益帶寬積更大,因此可以使用高速放大器,從而實現環路增益并改善穩定性能。
    如圖5所示,OPA2810在約130ns內穩定在最終值的0.001%內,具有10V的輸入階躍和24V電源的單位增益。由于其具有較大的擺率和快速處理性能,您可以使用OPA2810放大器在其輸入端將多個較低頻率的信號數字化。
    在電源電壓高于ADC的情況下使用高壓JFET輸入放大器,有助于通過使用ADC的全輸入動態范圍,實現更佳的信噪比和失真比(SINAD)。
    JFET輸入放大器
    圖5:大信號瞬態和穩定響應
    因此,像OPA2810這樣的JFET輸入放大器,以其高抗阻輸入、出色的失真性能、快速處理能力和寬電源范圍,可以為上述不同的高速應用中帶來多種益處。
    〈烜芯微/XXW〉專業制造二極管,三極管,MOS管,橋堆等,20年,工廠直銷省20%,上萬家電路電器生產企業選用,專業的工程師幫您穩定好每一批產品,如果您有遇到什么需要幫助解決的,可以直接聯系下方的聯系號碼或加QQ/微信,由我們的銷售經理給您精準的報價以及產品介紹
     
    電話:18923864027(同微信)
    QQ:709211280

    相關閱讀