最好看的2018免费观看在线-最好看的2019中文电影-最好免费观看高清视频免费-最近免费中文字幕大全免费版视频

您好!歡迎光臨烜芯微科技品牌官網!

深圳市烜芯微科技有限公司

ShenZhen XuanXinWei Technoligy Co.,Ltd
二極管、三極管、MOS管、橋堆

全國服務熱線:18923864027

  • 熱門關鍵詞:
  • 橋堆
  • 場效應管
  • 三極管
  • 二極管
  • LM324組成的開關電源圖解
    • 發布時間:2021-10-22 17:53:32
    • 來源:
    • 閱讀次數:
    LM324組成的開關電源圖解
    開關模式電源又稱交換式電源、開關變換器,是一種高頻化電能轉換裝置,是電源供應器的一種。其功能是將一個位準的電壓,透過不同形式的架構轉換為用戶端所需求的電壓或電流。開關電源的輸入多半是交流電源(例如市電)或是直流電源,而輸出多半是需要直流電源的設備,例如個人電腦,而開關電源就進行兩者之間電壓及電流的轉換。本文介紹了由LM324組成的開關電源方案。
    LM324
    電路設計
    常用的串聯調整式穩壓電源,由于調整管工作在放大狀態,功耗大、效率低。特別在大功率電源時,設計更復雜。一般來說,調整管發熱嚴重,需加裝很大的散熱器或其它散熱裝置。并且,大功率三極管放大倍數較低,當要求電源提供數十安培電流時,所需驅動電流就得幾安培。因此,在制作大功率直流電源時,宜采用開關式穩壓電源。因為開關電源的調整管工作在開關狀態,效率高,功耗小,可省去龐大的散熱裝置,減小電源的體積。近年來,功率VMOS管常用作電源開關管,它是一種電壓控制元件,幾乎不需要驅動電流,電路設計較為方便。這里介紹的是采用一塊四運放LM324做的開關電源,其輸出電壓在0-40V之間連續可調,輸出電流可達30A。使用效果令人滿意,原理框圖如圖1所示。
    LM324
    圖1 開關電源原理框圖
    本電路包括基準電壓電路、比較放大電路(脈寬調制器)、三角波發生電路、光電耦合電路、取樣電路等部分組成。當基準電壓確定后,比較放大器A3將取樣電壓Vf與基準電壓Vz比較放大,得到一個按輸出電壓V0規律變化的直流電壓信號V1加到脈寬調制器A4的同相輸入端,三角波發生器所輸出的三角波電壓V2加到A4 的反相輸人端,使A4輸出脈寬受控于同相輸入端的直流電壓。在三角波上升后,當V1大于V2時,A4輸出高電平,通過光耦合使開關管導通,當V1〈 V2時,A4輸出低電平,開關管截止,在三角波下降后,當V1〈 V2時, 開關管又導通。不難理解,A4輸出的脈沖寬度受控于V1,而頻率只取決于三角波的頻率。本電源的工作過程為:V0 上升, V1下降,A4脈沖變窄,V0下降;反之^V0下降, V上升,A4脈沖變寬,V0 上升。工作波形如圖2所示(VD為續流二極管兩端電壓)。
    LM324
    圖2 開關電源工作波形圖
    LM324
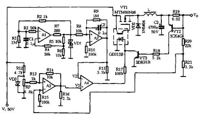
    圖3 開關電源實際電路圖
    實際電路如圖3所示,比較器A1、電阻R1~ R7、電容C1和雙向穩壓管組成方波發生器,其振蕩頻率主要取決于C1、R2、R5、R6,f=1/2R2C1Cn(1 + 2/R6/R5),VD1用來穩定輸出幅度。運放A2、R8、R9、R10組成積分器,它可將A1輸出的方波轉換成線性良好的三角波。運放A3、VD3、RP、R12、R13、R14、R15組成比較放大器。A4為脈寬調制器。VT2、VT3組成過流保護電路,當輸出電流增大到一定值時,電阻R19上的壓降使三極管VT2導通,從而使VT3導通,將加在光耦合上的脈沖信號接地,開關管截止,開關管得到保護。
    小結
    目前開關電源產品廣泛應用于工業自動化控制、軍工設備、科研設備、LED照明、工控設備、通訊設備、電力設備、儀器儀表、醫療設備、半導體制冷制熱、空氣凈化器,電子冰箱,液晶顯示器,LED燈具,通訊設備,視聽產品,安防監控,LED燈帶,電腦機箱,數碼產品和儀器類等領域。
    〈烜芯微/XXW〉專業制造二極管,三極管,MOS管,橋堆等,20年,工廠直銷省20%,上萬家電路電器生產企業選用,專業的工程師幫您穩定好每一批產品,如果您有遇到什么需要幫助解決的,可以直接聯系下方的聯系號碼或加QQ/微信,由我們的銷售經理給您精準的報價以及產品介紹
     
    電話:18923864027(同微信)
    QQ:709211280

    相關閱讀