最好看的2018免费观看在线-最好看的2019中文电影-最好免费观看高清视频免费-最近免费中文字幕大全免费版视频

您好!歡迎光臨烜芯微科技品牌官網!

深圳市烜芯微科技有限公司

ShenZhen XuanXinWei Technoligy Co.,Ltd
二極管、三極管、MOS管、橋堆

全國服務熱線:18923864027

  • 熱門關鍵詞:
  • 橋堆
  • 場效應管
  • 三極管
  • 二極管
  • MOS管的辨別判斷小技巧
    • 發布時間:2021-09-17 16:38:14
    • 來源:
    • 閱讀次數:
    MOS管的辨別判斷小技巧
    MOS管判斷
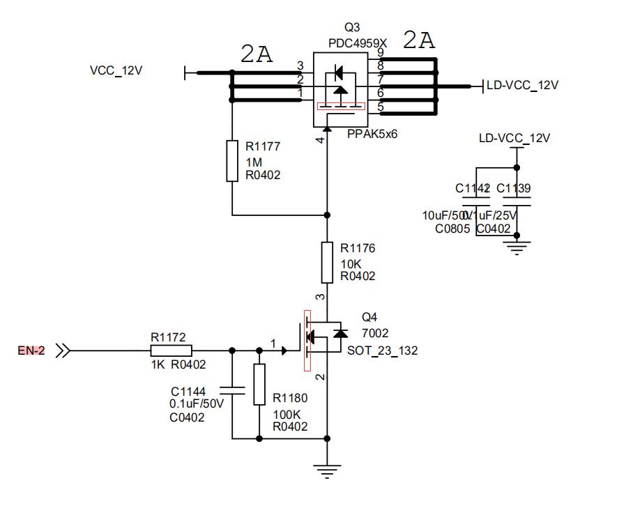
    上圖功能簡述
    當EN-2為高電平的時候,Q4導通->Q3導通,LD-VCC_12V有電
    當EN-2為低電平的時候,Q4關斷->Q3關斷,LD-VCC_12V無電
    MOS判斷技巧
    1.箭頭方向為電平控制方向,箭頭為正電平則MOS狀態改變(動作狀態),箭頭為0或負電平則MOS狀態不變(默認狀態)。
    2.紅色框選中的線表示默認導通情況,實線表示默認狀態導通,虛線表示默認狀態斷開。
    3.箭頭方向為寄生二極管方向。無視控制腳位,按照穩壓二極管的接入方法接入剩下兩個腳。
    注意
    1.MOS的驅動認電壓,三極管的驅動認電流
    2.以上為粗略判斷方法,具體的要根據手冊上來
    3.MOS內部有寄生電容,要考慮放電的問題。
    4.MOS電壓開啟和關閉要迅速,不然會燒管子
    〈烜芯微/XXW〉專業制造二極管,三極管,MOS管,橋堆等,20年,工廠直銷省20%,上萬家電路電器生產企業選用,專業的工程師幫您穩定好每一批產品,如果您有遇到什么需要幫助解決的,可以直接聯系下方的聯系號碼或加QQ/微信,由我們的銷售經理給您精準的報價以及產品介紹
     
    電話:18923864027(同微信)
    QQ:709211280

    相關閱讀