最好看的2018免费观看在线-最好看的2019中文电影-最好免费观看高清视频免费-最近免费中文字幕大全免费版视频

您好!歡迎光臨烜芯微科技品牌官網!

深圳市烜芯微科技有限公司

ShenZhen XuanXinWei Technoligy Co.,Ltd
二極管、三極管、MOS管、橋堆

全國服務熱線:18923864027

  • 熱門關鍵詞:
  • 橋堆
  • 場效應管
  • 三極管
  • 二極管
  • MOS管的使用方法詳解
    • 發布時間:2021-09-14 17:23:07
    • 來源:
    • 閱讀次數:
    MOS管的使用方法詳解
    1、三個極的判定
    MOS管的使用方法
    柵極(G):中間抽頭
    源極(S):兩條現相交
    漏極(D):單獨引線
    2、溝道判定
    N溝道:箭頭指向G極。使用時,D極接輸入,S極接輸出。
    P溝道:箭頭背向G極。使用時,S極接輸入,D極接輸出。
    3、寄生二極管判定
    N溝通:由S極指向D極
    P溝道:由D極指向S極
    一句話:不論N溝道還是P溝道,中間襯底的箭頭方向和寄生二極管的箭頭方向總是一致的。
    不正確的連接方法,會導致寄生二極管導通,此時失去開關作用。 
    4、作用
    MOS管的使用方法
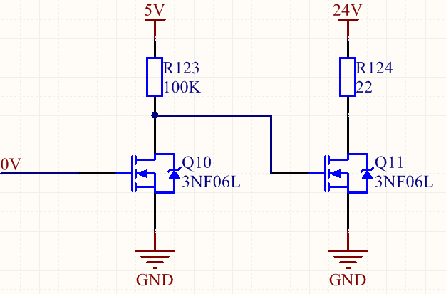
    Q10的G極接0V不導通,則其D極電壓為5V,其與Q11G極相鏈接,Q11導通。
    MOS管的使用方法
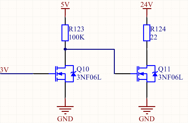
    Q10的G極接3V導通,則其D極電壓為0V,其與Q11G極相鏈接,Q11不導通。
    MOS管的使用方法
    5、導通條件
    N溝道:Ug>Us時導通,Ug=Us時截止。
    P溝道:Ug<Us時導通,Ug=Us時截止。
    導通電壓需要查看數據手冊,用作信號切換的,導通電壓在3V-5V即可,用做電源通斷的要在10V以上,而且應該保證其工作在飽和導通狀態。
    〈烜芯微/XXW〉專業制造二極管,三極管,MOS管,橋堆等,20年,工廠直銷省20%,上萬家電路電器生產企業選用,專業的工程師幫您穩定好每一批產品,如果您有遇到什么需要幫助解決的,可以直接聯系下方的聯系號碼或加QQ/微信,由我們的銷售經理給您精準的報價以及產品介紹
     
    電話:18923864027(同微信)
    QQ:709211280

    相關閱讀