自鎖電路是電路中的一種,一旦按下開關,電路就能夠自動保持持續通電,直到按下其它開關使之斷路為止的電路。
1.三極管自鎖電路作用
可以將開關串聯在繼電器的主觸點(繼電器線圈)上。與此同時,將繼電器的一個空余的副觸點(常開觸點)與開關并聯(并且與主觸點接通)。這樣一來,按下開關,副觸點(常開觸點)吸合,電路通電;松開開關之后,由于副觸點已經吸合,并向繼電器主觸點的線圈供電,線圈反過來又保持副觸點吸合。再將線路從繼電器輸出端引出,電路就可以保持持續的通電了。
保持不間斷的通電狀態能保證機器設備正常運轉;同時也能防止進一步燒壞功率器件。
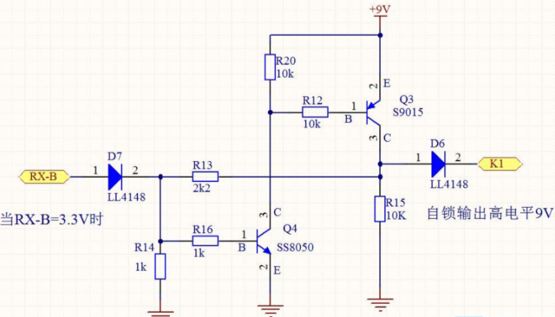
2.三極管自鎖電路圖

3.三極管自鎖電路原理
相觸發導通自鎖、再觸發斷開。相當于代替二只中間繼電自鎖。三極管,全稱應為半導體三極管,也稱雙極型晶體管、晶體三極管,是一種電流控制電流的半導體器件·其作用是把微弱信號放大成幅度值較大的電信號,也用作無觸點開關。
啟動:電機啟動時,合上電源開關QS,接通整個控制電路電源。按下啟動按鈕其常開點閉合,接觸器線圈KM得電可吸合,并接在兩端的輔助常開同時閉合,
主回路中:主觸頭閉合使電動機接入三相交流電源啟動旋轉。
二次回路中:按鈕按下后把電送到KM線圈,KM輔助觸點接通后也為KM線圈供電,這樣就形成了兩路供電。
松開啟動按鈕時,雖然一路已經斷開,但KM線圈仍通過自身的輔助觸點這一通路保持給線圈通電,從而確保電機繼續運轉。這種依靠接觸器自身常開輔助觸點而使其線圈保持通電的方式,稱為接觸器自鎖,也叫電氣自鎖。這對起自鎖作用的輔助常開觸點稱為自鎖觸點,這段電路稱為自鎖電路。
可以將開關串聯在繼電器的主觸點(繼電器線圈)上。與此同時,將繼電器的一個空余的副觸點與開關并聯(并且與主觸點接通)。這樣一來,按下開關,副觸點(常開觸點)吸合,電路通電。
在電力電子器件驅動電路中,如果驅動IC沒有自鎖功能就需要加入自鎖電路。常用的最簡單的自鎖電路可以用兩個三極管來實現,也已經被廣泛使用。
烜芯微專業制造二極管,三極管,MOS管,橋堆等20年,工廠直銷省20%,4000家電路電器生產企業選用,專業的工程師幫您穩定好每一批產品,如果您有遇到什么需要幫助解決的,可以點擊右邊的工程師,或者點擊銷售經理給您精準的報價以及產品介紹
烜芯微專業制造二極管,三極管,MOS管,橋堆等20年,工廠直銷省20%,4000家電路電器生產企業選用,專業的工程師幫您穩定好每一批產品,如果您有遇到什么需要幫助解決的,可以點擊右邊的工程師,或者點擊銷售經理給您精準的報價以及產品介紹

