最好看的2018免费观看在线-最好看的2019中文电影-最好免费观看高清视频免费-最近免费中文字幕大全免费版视频

您好!歡迎光臨烜芯微科技品牌官網!

深圳市烜芯微科技有限公司

ShenZhen XuanXinWei Technoligy Co.,Ltd
二極管、三極管、MOS管、橋堆

全國服務熱線:18923864027

  • 熱門關鍵詞:
  • 橋堆
  • 場效應管
  • 三極管
  • 二極管
  • 三極管與運放構成的幾種恒流源電路圖解
    • 發布時間:2021-03-05 18:06:43
    • 來源:
    • 閱讀次數:
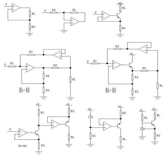
    三極管與運放構成的幾種恒流源電路圖解
    三極管和運放構成的幾種恒流源電路分析:
    三極管
    這幾種電路都可以在負載電阻RL上獲得恒流輸出
    第一種由于RL浮地,一般很少用
    第二種RL是虛地,也不大使用
    第三種雖然RL浮地,但是RL一端接正電源端,比較常用
    第四種是正反饋平衡式,是由于負載RL接地而受到人們的喜愛
    第五種和第四種原理相同,只是擴大了電流的輸出能力,人們在使用中常常把電阻R2取的比負載RL大的多,而省略了跟隨器運放
    第五種是本人想的電路,也是對地負載
    后邊兩種是恒流源電路
    對比幾種V/I電路,凡是沒有三極管只類的單向器件,都可以實現交流恒流,加了三極管之后就只能做單向直流恒流了
    第四和第五是建立在正負反饋平衡的基礎上的,如果由于電阻的誤差而失去平衡,會影響恒流輸出特性,也就是說,輸出電流會隨負載變化
    而其他幾種電阻的誤差只會影響輸出電流的值,而不會影響輸出特性
    如果輸出電流大,或者嫌三極管的集電極電流和發射極電流不相等,可以把三極管換成MOSFET
    三極管在電路中的功能有;
    1.電流放大。
    2,電壓放大。
    3,功率放大。
    4,混頻。
    5,檢波。
    6,開關電路。
    7,門電路。
    8,隔離電路。
    9,阻抗轉換。。。
    三極管的幾種特殊應用
    半導體三極管除了構成放大器和作開關元件使用外,還能夠做成一些可獨立使用的兩端或三端器件。
    1.  擴流。
    把一只小功率可控硅和一只大功率三極管組合,就可得到一只大功率可控硅,其最大輸出電流由大功率三極管的特性決定,見附圖1。圖2為電容容量擴大電路。利用三極管的電流放大作用,將電容容量擴大若干倍。這種等效電容和一般電容器一樣,可浮置工作,適用于在長延時電路中作定時電容。用穩壓二極管構成的穩壓電路雖具有簡單、元件少、制作經濟方便的優點,但由于穩壓二極管穩定電流一般只有數十毫安,因而決定了它只能用在負載電流不太大的場合。圖3可使原穩壓二極管的穩定電流及動態電阻范圍得到較大的擴展,穩定性能可得到較大的改善。
    2.  代換。
    圖4中的兩只三極管串聯可直接代換調光臺燈中的雙向觸發二極管;圖5中的三極管可代用8V左右的穩壓管。圖6中的三極管可代用30V左右的穩壓管。上述應用時,三極管的基極均不使用。
    3. 模擬。
    用三極管夠成的電路還可以模擬其它元器件。大功率可變電阻價貴難覓,用圖7電路可作模擬品,調節510電阻的阻值,即可調節三極管C、E兩極之間的阻抗,此阻抗變化即可代替可變電阻使用。圖8為用三極管模擬的穩壓管。其穩壓原理是:當加到A、B兩端的輸入電壓上升時,因三極管的B、E結壓降基本不變,故R2兩端壓降上升,經過R2的電流上升,三極管發射結正偏增強,其導通性也增強,C、E極間呈現的等效電阻減小,壓降降低,從而使AB端的輸入電壓下降。調節R2即可調節此模擬穩壓管的穩壓值,等效為穩壓管。
    三極管
    烜芯微專業制造二極管,三極管,MOS管,橋堆等,20年,工廠直銷省20%,1500家電路電器生產企業選用,專業的工程師幫您穩定好每一批產品,如果您有遇到什么需要幫助解決的,可以直接聯系上方的聯系號碼或加QQ,由我們的銷售經理給您精準的報價以及產品介紹
    相關閱讀