最好看的2018免费观看在线-最好看的2019中文电影-最好免费观看高清视频免费-最近免费中文字幕大全免费版视频

您好!歡迎光臨烜芯微科技品牌官網!

深圳市烜芯微科技有限公司

ShenZhen XuanXinWei Technoligy Co.,Ltd
二極管、三極管、MOS管、橋堆

全國服務熱線:18923864027

  • 熱門關鍵詞:
  • 橋堆
  • 場效應管
  • 三極管
  • 二極管
  • 整流二極管代換要注意什么
    • 發布時間:2020-04-18 16:33:46
    • 來源:
    • 閱讀次數:
    整流二極管代換要注意什么
    整流二極管代換
    在替換代換整流二極管前我們要了解什么是整流二級管,替換整流二極管的主要原則是什么?我們需要注意替換的哪些事項。
    什么是整流二極管
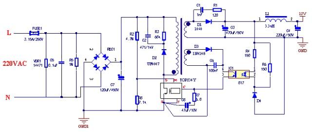
    整流二極管能夠將交流電能轉變為直流電的半導體器件。整流二極管廣泛用于各種電源整流電路中,我們選擇整流二極管時,主要考慮的是它的最高反向工作電壓VR、最大平均整流電流IF、最大反向工作電流IR、最高工作頻率fm及反向恢復時間trr等參數。
    整流二極管代換
    整流二極管代換原則
    電源有低頻也有高頻,對于串聯型穩壓電源,這是一種當輸入或輸出變化時,通過連續性調整功率管壓降來獲得穩定的輸出電壓的一種電源,這種調整管工作時候處于線性放大狀態,這種電路對于整流二極管反向恢復時間要求不是很高,因此這種電源整流二極管只要滿足最大整流電流。最大反向工作電壓以及最大反向工作電流等基本要求就可以了,例如我們經常使用的1N400X系列二極管等。
    但是對于開關型穩壓電源,它是通過調整功率管的導通或者截止來獲得穩定的輸出電壓,這貨在那個調整管工作于飽和導通狀態,它的整流電路對于使用的整流二極管工作頻率相對較高,另外反向恢復時間也要求較短,這時候需要選擇快恢復二極管,甚至肖特基二極管。
    因此,總結一下,對于整流二極管替換可以考慮三個原則:
    1、整流電流小的二極管可以由最大平均整流電流大的整流二極管代替,反過來就不行;
    2、反向電壓低的整流二極管可以由反向工作電壓高的整流二極管代替,反過來就不行;
    3、工作頻率低整流二極管可以由工作頻率高的整流二極管代替,反過來就不行。
    整流二極管代換烜芯微專業制造二極管,三極管,MOS管,橋堆等20年,工廠直銷省20%,1500家電路電器生產企業選用,專業的工程師幫您穩定好每一批產品,如果您有遇到什么需要幫助解決的,可以點擊右邊的工程師,或者點擊銷售經理給您精準的報價以及產品介紹
    相關閱讀