最好看的2018免费观看在线-最好看的2019中文电影-最好免费观看高清视频免费-最近免费中文字幕大全免费版视频

您好!歡迎光臨烜芯微科技品牌官網!

深圳市烜芯微科技有限公司

ShenZhen XuanXinWei Technoligy Co.,Ltd
二極管、三極管、MOS管、橋堆

全國服務熱線:18923864027

  • 熱門關鍵詞:
  • 橋堆
  • 場效應管
  • 三極管
  • 二極管
  • LED驅動電源方案-LED驅動電源設計的5個要點和失效分析
    • 發布時間:2019-08-20 16:02:05
    • 來源:
    • 閱讀次數:
    LED,驅動電源
    LED驅動電源簡介
    LED驅動電源是把電源供應轉換為特定的電壓電流以驅動LED發光的電源轉換器,通常情況下:LED驅動電源的輸入包括高壓工頻交流(即市電)、低壓直流、高壓直流、低壓高頻交流(如電子變壓器的輸出)等。
    而LED驅動電源的輸出則大多數為可隨LED正向壓降值變化而改變電壓的恒定電流源。
    LED驅動電源
    LED驅動電源失效分析
    相對LED驅動電源光源來說,LED驅動電源的結構更復雜,需要權衡的地方會更多,使得LED驅動電源往往比LED光源先失效。據統計,整燈失效中超過80%的原因是電源出現了故障。導致LED驅動電源失效的原因很多,可歸納為以下幾大類。
    1、電子元器件老化
    包括電阻、電容、二極管、三極管、LED、連接器、IC等器件開路、短路、燒毀、漏電、功能失效、電參數不合格、非穩定失效等各種失效問題。
    2、PCB質量問題
    包括PCB、PCBA潤濕不良、爆板、分層、CAF、開路、短路等等各種失效問題。
    3、LED電源散熱不良
    驅動電路由電子元件組成,少數元件對溫度非常敏感。如電解電容,通行的電解電容壽命估算公式為“溫度每降低10度,壽命增加一倍”,散熱不良很可能導致其壽命大大縮短,提前失效,致使LED電壓出現故障,燈具失效。尤其是對于內置式電源(放在整燈內的電源),發熱量大的電源會增加整燈的導熱、散熱壓力,LED的溫度將升高,其光效和壽命將大大降低。所以在設計LED電源時,就應該重視其自身的散熱問題。因此在開始設計燈具初期進行評估,電源的設計同步進行,就能解決以上問題。在設計中要綜合考慮LED的散熱和電源的散熱,整體控制燈具的升溫,這樣才能設計出較好的燈具。
    4、電源設計中的問題
    (1)功率設計。雖然LED光效高,但是還有80%~85%的熱能損耗,致使燈具內部有20~30K的溫升,如果室溫在25℃,燈具內部則有45~55℃,電源長時間在高溫環境下工作,要保證壽命就必須加大功率裕量,一般留存1.5~2倍的裕量。
    (2)元件選型。燈具內部溫度在45~55℃時,電源內部溫升還有20℃左右,則元件附件的溫度要達到65~75℃。有些元件在高溫時參數會漂移,甚至壽命會縮短,所以器件要選擇能在較高溫度下長時間使用的,還要特別注意電解電容和導線。
    (3)電性能設計。開關電源針對LED的參數設計,主要是恒流參數,電流的大小決定LED的亮度,如果批量電流誤差較大,則整批燈的亮度不均勻。而且溫度的變化也能致使電源輸出電流偏移。一般批量誤差控制在±5%以內,才能保證燈的亮度一致,LED的正向壓降有偏差,電源設計的恒流電壓范圍要包含LED的電壓范圍。多個LED串聯使用時,最小壓降乘以串聯數量為下限電壓,最大壓降乘以串聯數量為上限電壓,電源的恒流電壓范圍要比這個范圍稍寬些,一般上下限各留1~2V裕量。
    (4)PCB布板設計。LED燈具留給電源的尺寸較小(除非電源是外置的),所以在PCB設計上要求較高,要考慮的因素也較多。安全距離要留夠,要求輸入和輸出隔離的電源,一次側電路和二次側電路要求耐壓1500~2500VAC,在PCB上至少要留夠3mm的距離。如果是金屬外殼的燈具,則整個電源的布板還要考慮高壓部分和外殼的安全距離。如果沒有空間保證安全距離就要利用其他措施保證絕緣,比如在PCB上打孔、加絕緣紙、灌封絕緣膠等。另外布板還要考慮熱量均衡,發熱元件要均勻分布,不能集中放置,避免局部溫度升高。電解電容遠離熱源,減緩老化,延長使用壽命。
    5、雷擊損壞
    雷擊是一種常見的自然現象,特別是在雨季尤為常見。其所帶來的危害和損失全球每年以千億美元來計。雷擊分為直接雷擊和間接雷擊,間接雷主要包括傳導雷和感應雷。由于直接雷所帶來的能量沖擊非常大,破壞力極強,一般電源是無法承受的,故這里主要討論的是間接雷型。
    雷擊所形成的浪涌沖擊是一種瞬態波,屬于瞬變干擾,可以是浪涌電壓,也可以是浪涌電流。沿著電源線或其他路徑(傳導雷)或通過電磁場(感應雷)而傳送至電源線路。其波形特征是先快速上升然后慢慢下降。這種現象會對電源產生致命的影響,其產生的瞬間的浪涌沖擊遠遠超出一般電子器件的電性應力,導致的直接結果是電子元件損壞。
    6、電網電壓超出電源負荷
    當同一個變壓器電網支路配線太長,支路中有大型動力設備時,在大型設備啟停時,電網電壓會劇烈波動,甚至導致電網不穩。當電網瞬時電壓超過310 VAC時有可能損壞驅動器(即使有防雷裝置也無效,因為防雷裝置是應對幾十微秒級別的脈沖尖峰,而電網波動可能達到幾十毫秒,甚至幾百毫秒)。因此,路燈照明支路電網上有大型電力機械時要特別注意,最好監測下電網波動幅度,或者由單獨電網變壓器供電。
    LED驅動電源路燈設計方案
    作為LED電源的一種,LED路燈電源是目前國內照明市場中重要的組成環節,正在逐漸取代傳統道路照明模式。就目前的路燈電源市場情況來看,高頻率、高可靠性逐漸成為諸多新產品在設計時所重點關注的兩個方向。下文為大家總結了三種平時比較常見的LED路燈電源設計方案,并將其優缺點進行了比較。
    首先要為大家分享的LED路燈電源方案,是一種間接AC輸出,對于6串LED辨別做恒流掌握的設計方案。這種設計思路是目前市面上頻率最高、通路利潤最低的設計方案,其電路設計圖如下圖圖1所示。從圖1中可以看到,在這種LED電源方案中,間接用光電嚙合器對于高級側通路停止回溯掌握,調理輸入電壓。相比較此前國內應用的一些照明方案來看,該方案的電門消耗少。將CS的電壓流動正在0.25V,對于6串LED辨別做恒流掌握。IC會偵測FB的地位,將電壓最低那串LED流動正在0.5V。這是因為各串LED的Vf值的總數是不一致的,發生的壓降會落正在MOS管上并會招致一些消耗。假如是正常對于Vf分BIN挑選當時的LED,消耗該當能夠掌握正在2%以內,少于正常的電門消耗。
    LED驅動電源
    與傳統的路燈照明設計方案相比,這種新型方案的優勢是頻率高、利潤低,適用于能夠用AC間接輸出的路燈。相對應的,這一方案最大的問題就在于AC輸出需求較多的研制利潤。
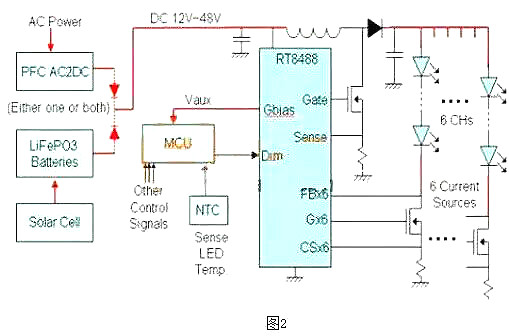
    接下來要為大家分享的第二種LED電源方案是一種DC或者電池組輸出,對于6串LED辨別做恒流掌握的路燈照明設計。該方案中主要采納多串的升溫構造設想,其本身的LED驅動形式與第一種方案相類似,而二者之間的主要不同則在于由AC輸出改為DC或者是由電池組輸出,該方案的電路設計圖紙如下圖圖2所示。
    從圖2的設計圖中我們可以看到,在這一電源系統中,高壓側傳感如要滿足照明需求,則需取舍恰當的MOS管,在選對場效應管的前提下LED能夠串相等多的照明顆數。絕對于于AC輸出的計劃,這種設計方案是比較容易的,但是因為在這一電源系統設計中多了一次升溫的電門,頻率絕對于較低。與第一種方案相比,該種設計方案的長處是構思容易、通路利潤低,其缺點是頻率較低。該方案在實際應用中更適合夜間照明的月光電池組或者經過適配重輸出的路燈。
    LED驅動電源
    單串降壓構造的LED路燈電源,是我們要為大家分享的第三種比較常見的設計方案。這種設計方案的電路系統圖紙如下圖圖3所示。作為一種能夠實現模塊化設計的方案,該方案的改動比較簡單,然而其美中不足之處在于每一串都需要一個獨立的電源模塊,相比較前兩種方案來看生產利潤較高,而降壓的構造會讓LED的數目受只限IC的耐壓。從圖3中可以看到,在這一電源系統中的LED至多串到14顆,假如要設想20W的燈條,就需求運用700mA的LED。為了使頻率到達最高,必須對準于LED的數目來調理輸出電壓,也就是
    LED驅動電源
    與上文中所介紹的兩種方案相比,這一LED電源設計方案的長處是降壓構造頻率較高、單串設計和配置的靈敏度比較高,宜經過適配重輸出的路燈。其缺點則是通路利潤較高,且在設計的過程中LED并聯數目受限于IC耐壓。
    LED驅動電源設計的的五個關鍵點
    一、LED電流大小
    LED電流的大小直接影響著使用壽命,建議降額使用,因此盡量控制小點,特別是LED散熱效果不好的話,LED一定要留足余量。
    二、芯片發熱
    這主要針對內置電源調制器的高壓驅動芯片。假如芯片消耗的電流為2mA,300V的電壓加在芯片上面,芯片的功耗為0.6W,當然會引起芯片的發熱。
    驅動芯片的*電流來自于驅動功率MOS管的消耗,簡單的計算公式為I=cvf(考慮充電的電阻效益,實際I=2cvf,其中c為功率MOS管的cgs電容,v為功率管導通時的gate電壓,所以為了降低芯片的功耗,必須想辦法降低c、v和f,如果c、v和f不能改變,那么請想辦法將芯片的功耗分到芯片外的器件,注意不要引入額外的功耗。
    三、功率管發熱
    功率管的功耗分成兩部分,開關損耗和導通損耗。要注意,大多數場合特別是LED市電驅動應用,開關損害要遠大于導通損耗。開關損耗與功率管的cgd和cgs以及芯片的驅動能力和工作頻率有關,所以要解決功率管的發熱可以從以下幾個方面解決:
    1、不能片面根據導通電阻大小來選擇MOS功率管,因為內阻越小,cgs和cgd電容越大。如1N60的cgs為250pF左右,2N60的cgs為350pF左右,5N60的cgs為1200pF左右,差別太大了,選擇功率管時,夠用就可以了。
    2、剩下的就是頻率和芯片驅動能力了,這里只談頻率的影響。頻率與導通損耗也成正比,所以功率管發熱時,首先要想想是不是頻率選擇的有點高。不過要注意,當頻率降低時,為了得到相同的負載能力,峰值電流必然要變大或者電感也變大,這都有可能導致電感進入飽和區域。如果電感飽和電流夠大,可以考慮將CCM(連續電流模式)改變成DCM(非連續電流模式),這樣就需要增加一個負載電容了。
    四、工作頻率降頻
    這個也是用戶在調試過程中比較常見的現象,降頻主要由兩個方面導致。輸入電壓和負載電壓的比例小、系統干擾大。對于前者,注意不要將負載電壓設置的太高,雖然負載電壓高,效率會高點。
    對于后者,可以嘗試以下幾個方面:
    1、將最小電流設置的再小點;
    2、布線干凈點,特別是sense這個關鍵路徑;
    3、將電感選擇的小點或者選用閉合磁路的電感;
    4、加RC低通濾波吧,這個影響有點不好,C的一致性不好,偏差有點大,不過對于照明來說應該夠了。無論如何降頻沒有好處,只有壞處,所以一定要解決。
    五、電感或者變壓器的選擇
    相同的驅動電路,用a生產的電感沒有問題,用b生產的電感電流就變小了。遇到這種情況,要看看電感電流波形。有的工程師沒有注意到這個現象,直接調節sense電阻或者工作頻率達到需要的電流,這樣做可能會嚴重影響LED的使用壽命。
    所以說,在設計前,合理的計算是必須的,如果理論計算的參數和調試參數差的有點遠,要考慮是否降頻和變壓器是否飽和。變壓器飽和時,L會變小,導致傳輸delay引起的峰值電流增量急劇上升,那么LED的峰值電流也跟著增加。在平均電流不變的前提下,只能看著光衰了。
    烜芯微專業制造二三極管,MOS管,20年,工廠直銷省20%,1500家電路電器生產企業選用,專業的工程師幫您穩定好每一批產品,如果您有遇到什么需要幫助解決的,可以點擊右邊的工程師,或者點擊銷售經理給您精準的報價以及產品介紹
    相關閱讀